Bueno, pues como pasatiempo me gustaría hacer este "ampli"

Aquí van las dudas de novato:
1- En el pin 6 se conecta al + de una pila, el - de la pila donde va?
2- Que se tendría que cambiar para poder usar un altavoz de 4ohm?
Venga, que para vosotros esto es un 3 en raya
Saludos

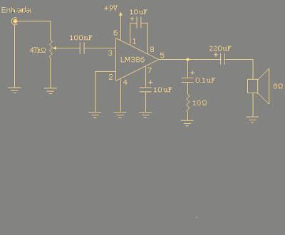
Aquí van las dudas de novato:
1- En el pin 6 se conecta al + de una pila, el - de la pila donde va?

2- Que se tendría que cambiar para poder usar un altavoz de 4ohm?
Venga, que para vosotros esto es un 3 en raya
Saludos
Responder
Citar
