Les comento mi problema encontre un previo para bajo en un sitio web
y me dispuse hacerlo, es decir rootearlo en el programa eagle con la diferencia de que le agregare un bypass para pasar de pasivo a activo. Soy nuevo en esto y queria saber la opinion de ustedes, necesito saber si los angulos de las pistas estan bien como para un proyecto de audio.
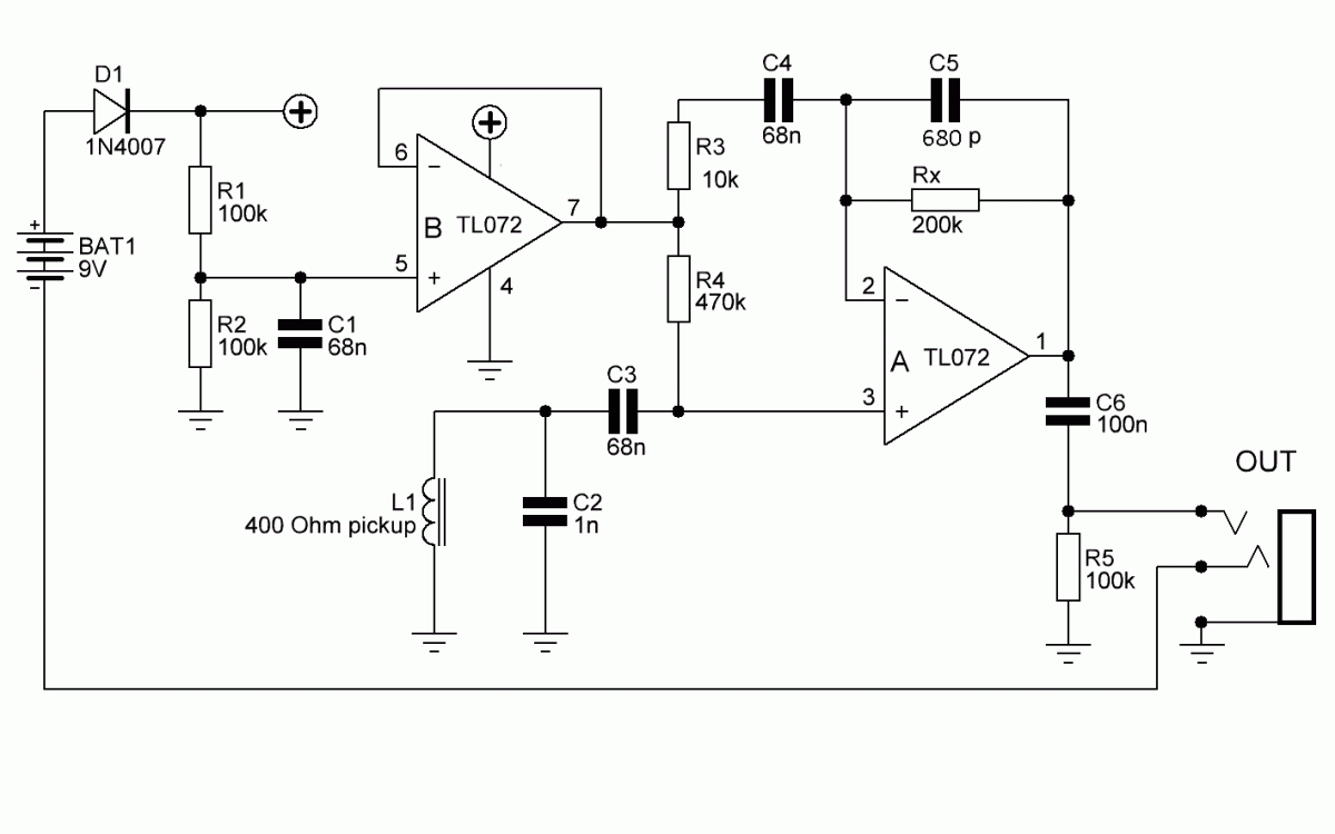
Aqui les dejo la imagen del esquema

les deje el pdf de las pistas
y me dispuse hacerlo, es decir rootearlo en el programa eagle con la diferencia de que le agregare un bypass para pasar de pasivo a activo. Soy nuevo en esto y queria saber la opinion de ustedes, necesito saber si los angulos de las pistas estan bien como para un proyecto de audio.
Aqui les dejo la imagen del esquema

les deje el pdf de las pistas
Responder
Citar
