Muy buenas. Tengo por ahí cogiendo polvo un previo jcm800 diy (del artículo que recuperó frasco en su día) pero sin ensamblar en chasis ni nada y me estaba planteando pasarlo a una unidad de rack y vi por ahí un video de un pavo que lo hizo con dos canales, loop, etc...alguna idea para hacerlo? Habría que duplicar el circuito???
Otra cosa, me gustaria sacar de la placa principal los condensadores y ñas válvulas para ponerlas aparte en horizontal para que quepan mejor. Así como los potes, también los pondría aparte. Otra idea es pillar trafos apantallados de estos para pcb...
Gracias de antemano!!
Otra cosa, me gustaria sacar de la placa principal los condensadores y ñas válvulas para ponerlas aparte en horizontal para que quepan mejor. Así como los potes, también los pondría aparte. Otra idea es pillar trafos apantallados de estos para pcb...
Gracias de antemano!!
Responder
Citar

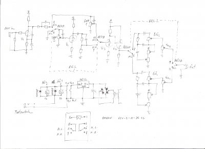
) busco enlaces y tal. Creo que es el previo del 2204 por cierto. Tiene entrada high y low (en mi caso le puse un conmutador), eq a 3 bandas, control de volumen y ganancia. Y dos valvulas 12ax7. Lo dicho a ver si pongo info en breve. Gracias!!
