Bueno, pues estoy pensando en hacer un clon del Mesa Boogie Dual Rectifier la versión con tres canales. Dejo el enlace de una review muy buena para dejar claro lo que quiero conseguir: http://www.foroguitarrista.com.ar/phpBB3/viewtopic.php?f=35&t=842
No hay mucha info por internet por no decir más bien nada, así que mi intención es desarrollar todo el proyecto a partir del esquema. Es un proyecto complicado pero no lo veo imposible. Se de un tipo de Dinamarca que lo ha clonado a partir del esquema que voy a utilizar y le funciona bien, pero no dejó mucha información.
Llevo ya un par de semanas trabajando en el circuito y tengo parte de la PCB diseñada. El cambio de canal lo voy a hacer con relés. Hay un foro portugués en el que están trabajando en el mismo ampli, pero ellos lo han adaptado para hacer el cambio con optoacopladores. 36 optoacopladores me parecen una exageración pudiendo hacerlo con 12 relés.
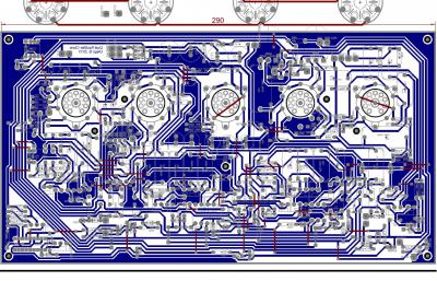
Mi intención inicial era hacer la pcb a una sola cara, pero me quedaban unas vías muy finas y demasiado juntas entre sí, no me ha quedado más remedio que hacerla a dos caras. Estoy intentando hacerla lo más sencilla posible, con las pistas más gruesas y separadas para que cualquiera, con un mínimo de práctica, se la pueda hacer en casa.
Según valla avanzando el proyecto iré colgando toda la info de los esquemas, planos del chasis, cableado,...
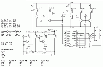
Tengo bastantes dudas con el circuito del Footswitch y el cambio de canales en general. Creo que es lo primero que voy a montar y una vez lo tenga funcionando construiré el resto del ampli.
Adjunto el esquema del ampli, el del footswitch que usó el chico de dinamarca, y un avance del layout que estoy diseñando.
Saludos!
No hay mucha info por internet por no decir más bien nada, así que mi intención es desarrollar todo el proyecto a partir del esquema. Es un proyecto complicado pero no lo veo imposible. Se de un tipo de Dinamarca que lo ha clonado a partir del esquema que voy a utilizar y le funciona bien, pero no dejó mucha información.
Llevo ya un par de semanas trabajando en el circuito y tengo parte de la PCB diseñada. El cambio de canal lo voy a hacer con relés. Hay un foro portugués en el que están trabajando en el mismo ampli, pero ellos lo han adaptado para hacer el cambio con optoacopladores. 36 optoacopladores me parecen una exageración pudiendo hacerlo con 12 relés.
Mi intención inicial era hacer la pcb a una sola cara, pero me quedaban unas vías muy finas y demasiado juntas entre sí, no me ha quedado más remedio que hacerla a dos caras. Estoy intentando hacerla lo más sencilla posible, con las pistas más gruesas y separadas para que cualquiera, con un mínimo de práctica, se la pueda hacer en casa.
Según valla avanzando el proyecto iré colgando toda la info de los esquemas, planos del chasis, cableado,...
Tengo bastantes dudas con el circuito del Footswitch y el cambio de canales en general. Creo que es lo primero que voy a montar y una vez lo tenga funcionando construiré el resto del ampli.
Adjunto el esquema del ampli, el del footswitch que usó el chico de dinamarca, y un avance del layout que estoy diseñando.
Saludos!
2
Responder
Citar
