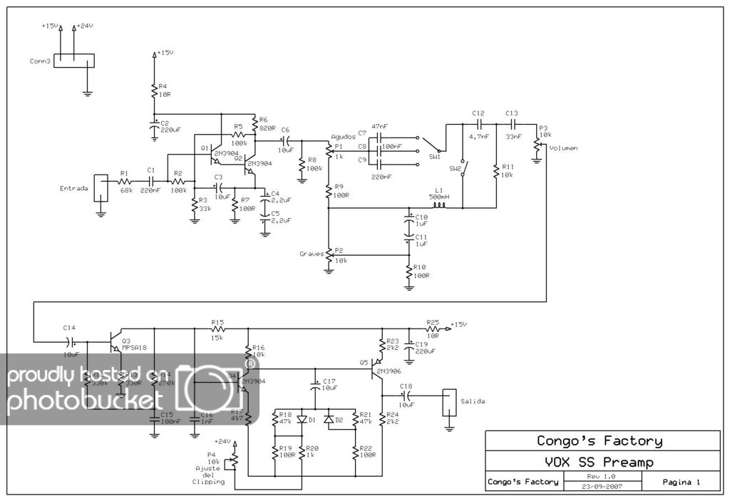
Pos eso, se me acumula el trabajo y los proyectos en casa y me gustaría saber si alguien está dispuesto a gastar su tiempo (y el dinero de las piezas) en probar una placa prototipo que he terminado de diseñar hoy, es un previo VOX de estado sólido, yo por desgracia no puedo hacer placas hasta dentro de 2 semanas y sería interesante que alguien pudiera colaborar en el montaje de la placa, de paso si funciona tendría un previo montado para cacharrear 
El coñazo de este prevuio es que es un poco especial, se alimenta con 15V y 24V, puedo hacer un rápido diseño de fuente si alguien lo necesita (en el caso de que esté dispuesto a montar el prototipo), no estaría poniendo este post si no estuviera falto de tiempo ni de medios ya que no puedo hacer placas en el curro hasta dentro de 2 semanas y la verdad es que estoy intrigado por ver cómo suena el cacharrito.......¿alguien con tiempo libre, que sepa hacer pcb's y con piezas de sobra (transistores raros incluídos)?
Como pago ofrezco todo mi agradecimiento yuna afoto mía en la pose que el agraciado me pida
Salu2.

El coñazo de este prevuio es que es un poco especial, se alimenta con 15V y 24V, puedo hacer un rápido diseño de fuente si alguien lo necesita (en el caso de que esté dispuesto a montar el prototipo), no estaría poniendo este post si no estuviera falto de tiempo ni de medios ya que no puedo hacer placas en el curro hasta dentro de 2 semanas y la verdad es que estoy intrigado por ver cómo suena el cacharrito.......¿alguien con tiempo libre, que sepa hacer pcb's y con piezas de sobra (transistores raros incluídos)?
Como pago ofrezco todo mi agradecimiento yuna afoto mía en la pose que el agraciado me pida

Salu2.
Responder
Citar


