¿Qué tal funcionó la cosa?
X
Últimos días
Ayuda con volumen de salida en pedal Voodo Lab- Micro Vibe
OFERTAS Ver todas
-
-17%Harley Benton DNAfx GiT Mobile II
-
-47%Hughes&Kettner Spirit of Vintage
-
-20%IK Multimedia ToneX One Joe Satriani Ltd Ed.
Por fin !! No encontraba el momento. Funciona perfectamente. Le he hecho un agujerito en la base para poder acceder al trim que regula el volumen, puedes graduarlo que suene a menos volumen que sin activar, o a más volumen, con lo que funciona también cómo un Vibe-Booster o un Vibe- Limiter...(je, je...)
Ahora sólo me queda el problema del tono, sale demasiado agudo para mi gusto..., pero dices que eso es más complicado, no?
Pongo unas fotos.
Ahora sólo me queda el problema del tono, sale demasiado agudo para mi gusto..., pero dices que eso es más complicado, no?
Pongo unas fotos.
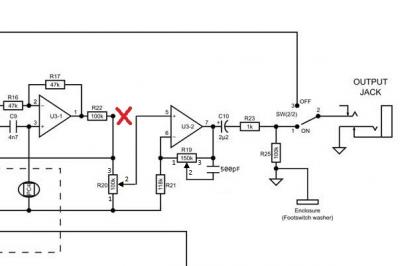
Me alegro de que haya funcionado como esperabas. Con respecto a lo del control de tono, es difícil hacer un control preciso aprovechando un paso ya existente, sin añadir otro. Si te conformas con matar un poco el brillo, puedes probar a poner un condensador cerámico de entre 100pF y 500pF en paralelo con R19. Con esto harías un filtro paso bajo, poco efectivo dada la baja ganancia de ese paso, con una frecuencia de corte de aproximadamente entre 200Hz (500pF) y 1Khz (100pF). Si quieres tener un poco de control sobre la atenuación de agudos, puedes sustituir R19 por un trimmer de 150K, las patillas 1 y 3 conectadas a los pads de R19, y un condensador de 500pF entre la patilla 2 y una de las otras dos (dependiendo de qué patilla uses, sólo cambiaría la dirección del ajuste). El control sería algo burdo e impreciso, porque afectaría tanto a la atenuación como a la frecuencia de corte (a menor atenuación, mayor frecuencia de corte, y viceversa), pero siempre será mejor que no tener ningún control sobre el tono.
Hecho !!
Y funciona. No se puede decir que sea exactamente un control de tono (es un poco burdo, cómo tú decias), pero sí que se puede jugar y buscar un poco de equilibrio entre la señal con el pedal desactivado y la procesada...
Lo dicho, eres una fiera, Qué haríamos sin tí ?
Gracias de nuevo, ahí van unas cervecas virtuales. Las de verdad, cuando el destino nos dé la oportunidad.
Y funciona. No se puede decir que sea exactamente un control de tono (es un poco burdo, cómo tú decias), pero sí que se puede jugar y buscar un poco de equilibrio entre la señal con el pedal desactivado y la procesada...
Lo dicho, eres una fiera, Qué haríamos sin tí ?
Gracias de nuevo, ahí van unas cervecas virtuales. Las de verdad, cuando el destino nos dé la oportunidad.
¡Hostia! ¿Qué ha pasáo? Esta ha sido "visto y no visto" 
Lo que puedes hacer es currarte un hilo nuevo en la sección DIY, con esquema y fotitos, documentando la "viejonovato Micro Vibe++ MOD". Es una modificación bastante interesante, porque además de su utilidad, es totalmente "transparente"; es decir, que si no te gusta el resultado no es necesario revertirla, porque poniendo los dos trimmers al máximo, el pedal sonará exactamente igual que uno sin modificar. Ahí te dejo el esquema añadiendo la modificación del control de tono, por si te animas.
Lo que puedes hacer es currarte un hilo nuevo en la sección DIY, con esquema y fotitos, documentando la "viejonovato Micro Vibe++ MOD". Es una modificación bastante interesante, porque además de su utilidad, es totalmente "transparente"; es decir, que si no te gusta el resultado no es necesario revertirla, porque poniendo los dos trimmers al máximo, el pedal sonará exactamente igual que uno sin modificar. Ahí te dejo el esquema añadiendo la modificación del control de tono, por si te animas.
Nuevo post
Regístrate o identifícate para poder postear en este hilo
