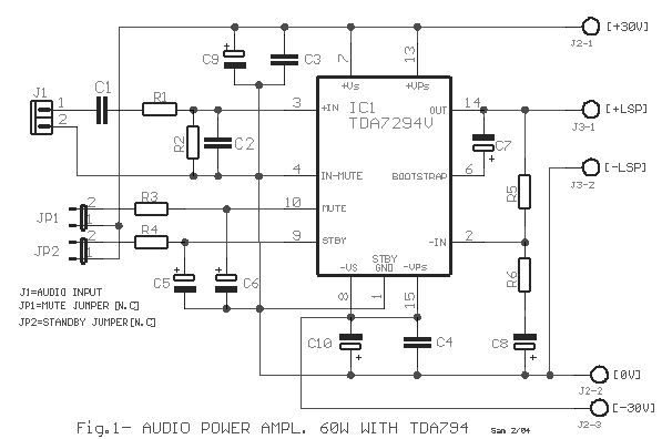
Hola despues de tener buenos resultados con el TDA2052 queria probar algo mas de potencia, estube revisando por ahi y encontre el TDA7294 que suministra
RMS Continuous Output Power d = 0.5%:
VS = ± 35V, RL = 8W ----> 60 - 70W
VS = ± 31V, RL = 6W ----> 60 - 70W
VS = ± 27V, RL = 4W ----> 60 - 70W
Tengo un parlante de 8 ohms, asi que nesecitaria tener una fuente de + - 35V.
Una de mis dudas es: ¿no hace falta regular esa fuente? ya que creo que no hay reguladores 7835.
Este es el [URL="javascript:openreq('http://www.ortodoxism.ro/datasheets2/a/0scgel8exqr094jlw9qfjx9qjc3y.pdf')"]datasheet[/URL]
si no hubiece problemas en usar una fuente sin reguladores, podrian alguien ayudarme con la pcb?
RMS Continuous Output Power d = 0.5%:
VS = ± 35V, RL = 8W ----> 60 - 70W
VS = ± 31V, RL = 6W ----> 60 - 70W
VS = ± 27V, RL = 4W ----> 60 - 70W
Tengo un parlante de 8 ohms, asi que nesecitaria tener una fuente de + - 35V.
Una de mis dudas es: ¿no hace falta regular esa fuente? ya que creo que no hay reguladores 7835.
Este es el [URL="javascript:openreq('http://www.ortodoxism.ro/datasheets2/a/0scgel8exqr094jlw9qfjx9qjc3y.pdf')"]datasheet[/URL]
si no hubiece problemas en usar una fuente sin reguladores, podrian alguien ayudarme con la pcb?
Responder
Citar




esta conversación se repite... aunque va conectadop al positivo, en realidad la corriente que le llega no es Vcc sino vref.