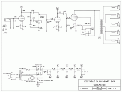
Buenas compañeros, os cuento, tengo un amplificador Blackheart BH5 Little Giant, un día tras tocar un rato dejé el amplificador enfriar cuándo volví me lo encontré apagado, yo juraba que lo dejé encendido y efectivamente era así. Lo apagué y lo encendí y nada completamente muerto. Miré los fusibles y el primer fusible al lado del cable de corriente estaba quemado, lo sustituí hizo el amago de encender metió un zumbido se iluminó el piloto de encendido y fue apagándose tanto el piloto como el zumbido y otra vez adiós fusible. Lo volví a cambiar y ya lo único que hace es quemar fusible no enciende nada. Mi pregunta es dónde empiezo a comprobar o mejor dicho qué comprobar en estos casos. Transformador, diodos rectificación? He revisado la placa y no veo nada quemado las válvulas las he probado en otro amplificador y funcionan a la perfección. Gracias de antemano espero que me ilumineis un poco.
X
Últimos días
Amplificador Blackheart quema fusible y no enciende.
OFERTAS Ver todas
-
-11%Ibanez AE340FMH-MHS
-
-20%IK Multimedia ToneX One Joe Satriani Ltd Ed.
-
-37%IK Multimedia ToneX One
#6 Gracias y #8 gracias más o menos tenía claro que por ahí andaban los tiros, espero que no sea el trafo de entrada y sean los diodos o el switch sobre todo porque no me merecería la pena llevarlo a arreglar Me cuesta más barato comprar otro de segunda mano. En cuanto pueda probar y obtenga resultados lo comento por aquí. En caso de que fuera bobinado que especificaciones debería tener el transformador? Serviría un toroidal? De nuevo gracias!
Nuevo post
Regístrate o identifícate para poder postear en este hilo
