¿utilizar un cargador de portatil como adaptador para pedal?

Kirk994
por el 14/12/2012
Hola quisiera saber si puedo
utilizar un cargador de computador
portatil como adaptador de corriente
para pedal...

¡Gracias!
OFERTAS EN TIENDAS Ver todas
  • -23%
    Universal Audio UAFX Lion 68 Super Lead Amp
    299 €
    Ver oferta
  • -59%
    Hughes & Kettner Spirit AmpMan Classic
    145 €
    Ver oferta
  • -13%
    Harley Benton Fusion-T HH Roasted FNT
    349 €
    Ver oferta
SEGUNDA MANO EN MERCASONIC Ver todo
  • Walrus Polychrome
    145 €
    Ver
  • Pastillas Humbucker, RELICS PICKUPS modelo LEGENDARY TONE
    160 €
    Ver
  • Gibson Custom Shop Placa Metálica
    20 €
    Ver
¿Tienes equipo que ya no usas? Véndelo en Mercasonic
Kirk994
por el 14/12/2012
Yo he notado que el cargador de mi computador se parece mucho a un adaptador de corriente para pedales entonces quiciera saber si funciona
moonmark
por el 14/12/2012
si el objetivo es joder el pedal seguro que te sirve !! :mad:

Mira, yo de ti no me arriesgaria a menos que el adaptador de corriente sea del mismo voltaje y polaridad que necesita tu pedal...cosa que dudo mucho que asi sea...
Kirk994
por el 16/12/2012
ok mejor no me arriesgo...
Juan
por el 12/02/2022
Pues estoy queriendo hacer eso tengo una. Fuente de. Joyo power supply 2 y cuando enciendo conectado con todos los. Pedales empieza a parpadear las luces y envía una. Señal de. Audio oscilante a los altavoces no se pensé que podría estar mal el adaptador de 18v y 1A que trae y el adaptador de mi ordenador tiene 19v y 3A quería probar de echo la polaridad tendría que ver si es la misma y si no cambiarla. Alguien a echo alguna vez esta locura? 😁
1 respuesta directa
Linux User.
por el 12/02/2022
Bienvenido al foro.

Sin signos de puntuación se entiende poco tu consulta.
Lo dicho en éste y tantos hilos : voltaje, amperaje y polaridad. Si es de laptop vendrá filtrada.
Juan
por el 12/02/2022
#6
Perdona es la Primera vez escribo aquí.
Que quieres decir con que vendrá filtrada.
te refieres a los diodos de rectificación y los condensadores que hacen que que la Corriente sea continua?.
luishouse
por el 12/02/2022
#5
Esa fuente es de polaridad centro negativo, me sorprendería mucho que la del laptop lo fuera, suelen ser centro positivo, no te sirve si es así. Por otro lado, el problema que tienes suele darse porque estás superando el consumo de la fuente. Sabes el consumo de tus pedales?
Juan
por el 12/02/2022
#8 si justamente me acabo de enterar eso que esta fuente tienes 7 salidas a 9v-100mA y solo una de 9v-300ml y tenia 3 pedales que estaban por encima de ese amperaje. Gracias a todos por sus respuestas.
kender
por el 12/02/2022
#1 tan facil como que coincidan los V y los mA. Si ko, vas mal.
Yo uso helix, pero en casa tengo dos pedales. Uso esos adaptadores de pedal a pila cuadrada. Hay en aliexpress.. suelen venir con los pedales.
Jureweah
por el 12/02/2022
#10 y la polaridad. Más importante todavía.
mokos15
por el 12/02/2022
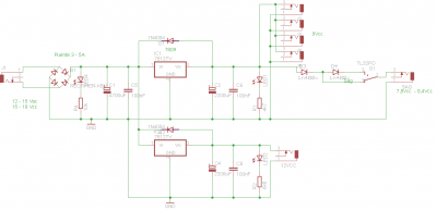
Yo aproveche una fuente de un portátil que daba 15v. en corriente continua.
Hice un circuito con este esquema que adjunto (obviamente omití el puente de rectificación ya que al ser continua no hacia falta)
Si no recuerdo mal lo saque de este foro
Con IC 7809TV para 9v. y 7812TV para 12v.
A mi personalmente me funciona muy bien, cero ruidos
Archivos adjuntos ( para descargar)
Fuente Pedales SCH.png
Nuevo post

Regístrate o para poder postear en este hilo