Hace un par de días encontré en un oscuro rincón de un armario olvidado una vieja cajita que no se había abierto en lustros. En su interior había mayormente mierdas pero una de ellas me impactó:

Ver en grande.
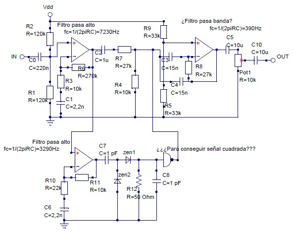
¡Increible! Un circuito con dos conectores de jack de 6,5mm, ¡Es un efecto de guitarra! En algún momento he sido un DIYer. Eso me ha recordado que en la universidad me interesó durante un tiempo montar e incluso diseñar pequeños circuitos para guitarra, recuerdo alguna distorsión, un wahwah, algún efecto... Todos ellos montados sin soldar en una placa protoboard de cualquier manera. Cuando empecé a pillarle el truco debí decidir que alguno de ellos merecía ser soldado y este es el resultado. Pero está claro que no llegué a probarlo porque falta por soldar alguna conexión importante y además no tiene el cable adaptador de pila ni ningún acceso a darle alimentación.
El aspecto es de todo menos profesional:

Ver en grande.
Resumiendo, es una situación de lo más interesante. ¿Qué efecto será? ¿Funcionará si lo acabo de montar?¿En qué estaba pensando yo en aquella época? ¿Cómo podía tener tanto tiempo libre? Demasiadas preguntas... es hora de actuar.
Continuará...

Ver en grande.
¡Increible! Un circuito con dos conectores de jack de 6,5mm, ¡Es un efecto de guitarra! En algún momento he sido un DIYer. Eso me ha recordado que en la universidad me interesó durante un tiempo montar e incluso diseñar pequeños circuitos para guitarra, recuerdo alguna distorsión, un wahwah, algún efecto... Todos ellos montados sin soldar en una placa protoboard de cualquier manera. Cuando empecé a pillarle el truco debí decidir que alguno de ellos merecía ser soldado y este es el resultado. Pero está claro que no llegué a probarlo porque falta por soldar alguna conexión importante y además no tiene el cable adaptador de pila ni ningún acceso a darle alimentación.
El aspecto es de todo menos profesional:

Ver en grande.
Resumiendo, es una situación de lo más interesante. ¿Qué efecto será? ¿Funcionará si lo acabo de montar?¿En qué estaba pensando yo en aquella época? ¿Cómo podía tener tanto tiempo libre? Demasiadas preguntas... es hora de actuar.
Continuará...
1
Responder
Citar


