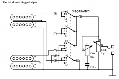
Me estoy volviendo loco: tengo un set de Seymour Duncan SH2+SH4 y me estaba montando una Stratocaster en formato HH para rockear con él. Mi idea era montar un sistema versátil con interruptor de cuchilla de cinco posiciones para intentar hacer un sistema de autosplit: posición 1 para humbucker de puente, 3 para ambas en paralelo y 5 para hambucker de mástil, y usar posiciones 2 y 4 para split de puente y mástil respectivamente. Para eso he comprado un interruptor Schaller Megaswitch E (formato stratocaster tradicional) por sus buenas críticas. Pues el caso es que después de mucho navegar por foros encuentro miles de diagramas diferentes. He probado varios, tanto los de SD como los propios de Schaller, y no consigo ni remotamente una configuración que funcione. La mayor parte de las veces no logro ningún sonido o solo en una pastilla, o a lo sumo que suenen las dos en las posiciones del medio, pero nada parecido a lo que ando buscando. Estoy en un callejón sin salida. Si algún alma caritativa pudiera echarme una mano se lo agradecería con mi propio peso en cerveza de la güena.
PD: no soy un maestro pero tampoco ningún novato. He hecho unos cuantos trabajos de electrónica en mis guitarras y hasta hoy sin problema; eso sí, con configuraciones bastante estándar tipo HH con sistema de tres posiciones o de Stratocaster, algún push-pull para split coil y cosas así... En general con poca búsqueda había encontrado lo que necesitaba hasta hoy.
Mil gracias de antemano.
PD: no soy un maestro pero tampoco ningún novato. He hecho unos cuantos trabajos de electrónica en mis guitarras y hasta hoy sin problema; eso sí, con configuraciones bastante estándar tipo HH con sistema de tres posiciones o de Stratocaster, algún push-pull para split coil y cosas así... En general con poca búsqueda había encontrado lo que necesitaba hasta hoy.
Mil gracias de antemano.
Responder
Citar
