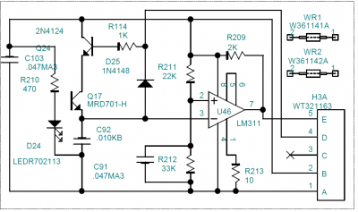
buenas tardes, compre una digitech rp12 por dos morlacos a la cual le han serruchado.. si me ois bien ...serruchado el pedal de expresion... toda la pedalera entera funciona perfectamente, no afecto los presets ni el soft... unicamente que no puedo usar el whammy y el wah al no tener esa parte fisica de la pedalera, me he bajado el diagrama y me he comprado los componentes electronicos para reconstruirla, pero me falta hacer la placa pcb.. y mi problema es que no se hacerla ni con el proteus ni el ki cad.. lo intente, pero de seguro mando cualquier desastre... ayuda por favor! desde ya muchas gracias y disculpenme si no es e l lugar donde pedir ayuda, saludos!
X
Últimos días
Rp12 digitech ayuda!!!!!
OFERTAS Ver todas
-
-27%Blackstar HT-5RH MKIII
-
-59%Hughes & Kettner Spirit AmpMan Classic
-
-11%Harley Benton HBD120CEBK Bundle
Y el ganador en la categoría de post más surrealista del 2019 es...
No, en serio, yo que tu, a lo sumo si mis conocimientos me lo permitiesen y en base a lo que pone la esquemática que has encontrado, sacaría los cables pertinentes y los empalmaría con un cable estéreo y me pillaría un pedal de expresión baratito, si la pedalera despues de ese despropósito sigue funcionando, supongo que se podrá hacer eso que te digo.
No, en serio, yo que tu, a lo sumo si mis conocimientos me lo permitiesen y en base a lo que pone la esquemática que has encontrado, sacaría los cables pertinentes y los empalmaría con un cable estéreo y me pillaría un pedal de expresión baratito, si la pedalera despues de ese despropósito sigue funcionando, supongo que se podrá hacer eso que te digo.
Y lo de surrealista es cierto.... al tipo que se la compré tambien decía.... que rara esta rp12... nunca vi una sin pedal... el.precio que pagué no alcanza ni para un individual marca patito... asi que vale el intento experimentar... el cable esta ahi dentro de la pedalera esperando ser reconectado y salir a andar tal frankenstein ..jajajjajajaja y lo voy a hacer andar ....en fin...me interesa que algun técnico con.conocimientos en electrónica me ayude con el pcb...del resto me encargo yo... y luego muestro muestro el resultado para que vean que no estaba tan loco ...o si ...jajaja
#6 solo lo hay en ingles , podés usar google translate para traducir. ya vendí hace tiempo la pedalera, pero la conozco bastante como para ayudarte, yo conocí a un guitarrista brasilero que se llama JEFERSON SALVATORY por facebook, el conoce a fondo ese modelo y ademas programa en ese tipo de lenguaje , tal es así que se esta haciendo su propia multiefectos, es una persona muy amable peeeero tenes que entender portugués minimamente para poder conversar con el jaja... de todos modos mandame fotos de como la tenés conectada a mi telefono whatsapp y conversamos a ver que sucede. +543764603353 , abrazo!
#8 hola! nooo!! compré todos los componentes para fabricarle el pedal , excepto el bendito optico que es muy pero muy particular y no se fabrica mas, pero al mes siguiente me apareció una entera y la compré desde otra provincia de mi país, la usé buen tiempo , pero era un vejestorio que me iba a quedar de clavo porque ya estaba muy pero muy usada, la terminé cambiando por una guitarra y quien sabe a donde anda ahora.
Nuevo post
Regístrate o identifícate para poder postear en este hilo
