Buenas, primero un saludo, no se si debería poner este post aquí o en el taller, si algún moderador lo cree oportuno, que lo cambie.
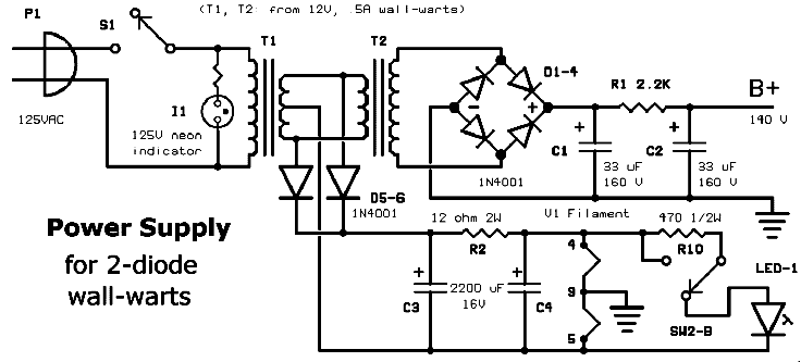
Bueno, dicho esto, quiero hacer este pedal, pero en formato previo para hacerme un ampli medianamente serio, es decir le pondría una etapa con integrados por detrás, la idea la tengo mas o menos madurada. Mi duda viene al mirar el esquema, ya que utiliza dos transformadores enfrentados de 120v/12v. Imagino que debe ser por la tensión con la que trabajan en algún país de por ahí, ya que desde tonepad te reenvían a una pagina extranjera para obtener mas información. De ello deduzco que el de la tensión de entrada, en mi caso, seria de 220v/12v, pero, ¿Y el otro transformador que alimenta la válvula? ¿Debería ser de 120v o de 220v?
Muchas gracia de antemano.
Salu2
Bueno, dicho esto, quiero hacer este pedal, pero en formato previo para hacerme un ampli medianamente serio, es decir le pondría una etapa con integrados por detrás, la idea la tengo mas o menos madurada. Mi duda viene al mirar el esquema, ya que utiliza dos transformadores enfrentados de 120v/12v. Imagino que debe ser por la tensión con la que trabajan en algún país de por ahí, ya que desde tonepad te reenvían a una pagina extranjera para obtener mas información. De ello deduzco que el de la tensión de entrada, en mi caso, seria de 220v/12v, pero, ¿Y el otro transformador que alimenta la válvula? ¿Debería ser de 120v o de 220v?
Muchas gracia de antemano.
Salu2
Responder
Citar

