Range Master How To (más o menos)

Solucionado
pacodetorres
por el 17/12/2022
Ha sido noticia el lanzamiento de la enésima versión del RM, esta vez a cargo de la casa JHS Pedals. El lanzamiento fue tan éxitoso que a los siete minutos de la presentación todas las copias de la edición (700) estaban vendidas, demostrando que es un boost que no pasa de moda o que todos estamos enfermos, muy enfermos.
En su día fue un efecto que me llamó mucho la atención. Normal, tenía todos los números: era vintage desde antes que existiera la palabra, lo habían usado de verdad un montón de los tipos esos que reinventaron la interpretación en la guitarra eléctrica, tenía componentes mágicos en su interior y de aspecto era feo, pero feo, ¿no iba a ganarme el corazón? Como no entraba en mis planes comprarme uno, pero puede que si fabricármelo, a base de bucear por internet acabé haciéndome con un cuerpo de conocimiento sobre el bicho que no he tenido sobre ningún otro efecto, ni casi sobre ninguna otra cosa, si me paro a pensar. Lo cierto es que acabé montando unos cuantos RM, además de unos pocos de sus primos cercanos y lejanos. Por eso querría compartir con todos vosotros, los que no fuisteis de los primeros setecientos que le dieron al botón de comprar, un articulito que escribí para un blog que tuve –y al que nunca le dedique suficiente tiempo–, por si alguien se anima y quiere intentar la aventura de currarse uno. Buena suerte.
Archivos adjuntos ( para descargar)
dallas_rangemaster_002.jpg
OFERTAS EN TIENDAS Ver todas
  • -45%
    Hughes & Kettner Spirit of Rock
    48 €
    Ver oferta
  • -14%
    Harley Benton Fusion-T HH EB OCT
    299 €
    Ver oferta
  • -14%
    Harley Benton AirBorne 2.4Ghz Instrument
    59 €
    Ver oferta
SEGUNDA MANO EN MERCASONIC Ver todo
  • DigiTech RP500 - Sistema Integrado de Efectos y Modelado
    170 €
    Ver
  • Harley Benton B-550FL BK Progressive Series
    200 €
    Ver
  • J.Rockett Blue Note
    130 €
    Ver
¿Tienes equipo que ya no usas? Véndelo en Mercasonic
pacodetorres
por el 17/12/2022
El RangeMaster de Dallas Arbitrer

Hacia 1960 los amplificadores británicos eran de una cualidad tonal oscura, rica en medios, una personalidad marcadamente diferente de los amplificadores Americanos.
Si esta cualidad era fruto consciente del diseño original o consecuencia involuntaria de la disponibilidad de componentes, principalmente válvulas, a la que tenían acceso los diseñadores británicos es un tema que ha dado y da para muchas cavilaciones, lo cierto es que esta paleta tonal no era del agrado de todo el mundo o al menos, no del todo el mundo en todo momento.
Es en esta época que Dallas Arbitrer presentó el Range Master.
Durante un tiempo fue conocido al otro lado del Atlantico, como el arma secreta Europea y está documentada su importancia en el sonido de las guitarras del Eric Clapton de los Bluesbreakers y el inicio de Cream, así como de las de Alvin Lee, Brian May, Rory Galagher y muchos más.


El Range Master es posiblemente el booster con más personalidad que se pueda imaginar.
Una busqueda en eBay nos da una cotización de un modelo original sobre los $2000 o un clon exacto en aspecto por $250, bonito precio para un efecto compuesto por menos de veinte componentes. En origen no era un pedal, sino una cajita que se colocaba sobre el amplificador. 
Actúa como un booster selectivo, a mayor frecuencia de sonido mayor amplificación, lo que significa es que la sexta cuerda al aire (E2, 80Hz) da una ganancia de 1, y a los 20KHz, sobre el limite de la audición humana y muy lejos de la frecuencia más alta capaz de producir por la guitarra consigue +30dB. Este comportamiento afilaba el tono de los amplificadores ingleses de la época... como puede hacer cualquier otro Treble Booster antiguo o moderno, la diferencia está en el ajuste de su componente crucial, un transistor de Germanio.
pacodetorres
por el 17/12/2022
Normalmente el ajuste de bias del transistor se realiza de manera que trabaje hacia la mitad de la recta de carga, lejos de la zona de distorsión, el transistor del RM está ajustado muy cerca del punto de corte lo que hace muy dependiente la ganancia de la señal... resultado compresión instantánea, suave distorsión asimétrica, dulce, fluida, y facilidad para llevar al overdrive el amplificador.
Esta cualidad de cambio de la ganancia cerca del corte es mucho más acusada en los transistores de Germanio que en los de Silicio pero la propia naturaleza de los transistores de Germanio es tal que dos de en un mismo modelo, de la misma oblea, puedan tener grandes diferencias en cuanto ganancia, fugas, variación de comportamiento con el calor o todo a la vez. Esto genero la leyenda de que el RM era incopiable y que un duende vivía dentro de la cajita.
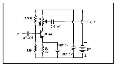
El transistor que originalmente utilizaba era el OC-44 fabricado por Mullard, y en las siguientes series el OC-47. Mentiría si hablase sobre él, nunca he conseguido uno, solo los he visto en foto y aunque de cuando en cuando aparece alguno en eBay, no se tiene ninguna garantía de que sea autentico o que esté en buen estado. Lo mejor es considerarlo imposible de encontrar y probar alguna alternativa, los 2N527, 2N508, 2N404 y 2SB75, que son considerados perfectas alternativas, solo distinguibles del original por los gourmets del sonido... y a veces para mejor. En general se puede probar suerte con cualquier transistor de Germanio PNP con un Hfe entre 75/100.
¿Y si consigues un NPN? Podría usarse también, con ciertas precauciones. El esquema original del Range Master es el siguiente:
Archivos adjuntos ( para descargar)
RangeMasterSquema.jpg
pacodetorres
por el 17/12/2022
Lo primero que llama la atención es la simplicidad absoluta del esquema, lo siguiente es que la masa es positiva. En caso de poseer un transistor NPN, un AC127 o similar tendríamos que cambiar las polaridades de los capacitores y de la pila y funcionara sin problemas.
Atención! La característica de la masa positiva provoca que no se pueda utilizar un alimentador de los habituales, ya que estos son de masa negativa, prácticamente el estándar de la industria en la actualidad. Osea, si vas a construirte uno como el efecto consume muy poco, planteate evitarte complicaciones y simplemente alimentarlo con la pila. 
Si queremos un RM y no un Treble Booster El ajuste es crucial, El punto dulce del bias se considera cuando se logra un voltaje de entre -6,8 y -7,1 Voltios con una pila de 9v entre el colector y masa.
Idealmente habremos conseguido un transistor de Germanio con una Hfe entre 75-100, si no es así y la ganancia es superior deberemos rebajar el valor de Rb como máximo a la mitad, si por el contrario es superior deberemos bajar el valor de Re pero no más que 2k7. Si solo hemos podido conseguir un transistor con una Hfe de 45 un último intento seria cambiar el potenciómetro de salida hasta un valor de 25k, esto parece solucionar el problema siempre que no compares el RM con otro RM con un transistor en condiciones, el cual tendrá mucho más volumen.
Una vez ajustado el punto de bias seleccionaremos Cin, el condensador de entrada, este es de 5nF en el original RM. Si aumentamos el valor de Cin mas bajas frecuencias seran amplificadas. Con un valor de 0,15uF todas las frecuencias serán boosteadas. Si bajamos el valor de Cin la banda de frecuencia se hará mas aguda. Un mod clásico es un interruptor que nos permita escoger entre diversos valores de Cin. Téngase en cuenta que si buscamos el autentico sonido RM debemos movernos en 2,5nF y 7,5nF.
Archivos adjuntos ( para descargar)
Rory.jpg
Solución elegida por el creador del hilo (pacodetorres)
pacodetorres
por el 17/12/2022
Los detractores, que también los tiene, del RM le acusan de ser ruidoso, lo cual no deja de ser cierto. El ruido generado por el RM suele ser de dos tipos: Ruido de Hiss y ruido de potenciómetro.
Este último es generado por la corriente que circula por el mismo, los diseñadores originales decidieron ignorarlo, ya que en un principio el RM estaba pensado para ser enchufado, regulado y olvidado hasta el final del show y no para toquetearlo entre temas y mucho menos en mitad de ellos.
La corrección de este defecto, o particularidad como prefieren llamarlo sus partidarios, es posible aunque traiciona el espíritu de simplicidad del circuito, lo más sencillo es apagarlo y mover el único potenciómetro, hasta la nueva posición deseada. Hay que tener en cuenta también que el original no posee resistencias pull-down ,la entrada se descargaba sobre la guitarra y la salida sobre la resistencia de grilla del amplificador.
En cuanto al Hiss no se puede eliminar totalmente pero si reducirlo a un nivel manejable en vacío y despreciable en caliente. Las recomendaciones son resistencias de película metálica, cables lo más cortos posibles y buenos condensadores de película metalica, si el hiss continua puede ser culpa del mismo transistor, si ese que tanto a costado de encontrar y calibrar y la única solución es cambiarlo.
Atención!: Se comenta que el RM se lleva fatal con amplificadores tipo Blackface o Silverface y en general con cualquier amplificador que use red de resistencias de 68K para “mezclar” los canales de entrada.
Llegados a este punto de la lectura lo normal es que comiences a preguntarte si realmente vale la pena ponerse a buscar transistores de otra época, muy desiguales entre si, para construir un efecto presumiblemente ruidoso, que necesita una configuración cuando menos delicada y alimentación propia. Cada cual se puede hacer su propia opinión, pero a su favor tiene que su curva de aprendizaje es  poco pronunciada y sobre todo que ayuda mucho a que la guitarra diga cosas de una manera muy “orgánica”.
Archivos adjuntos ( para descargar)
RM001.JPG
Nuevo post

Regístrate o para poder postear en este hilo