Hola para todos,
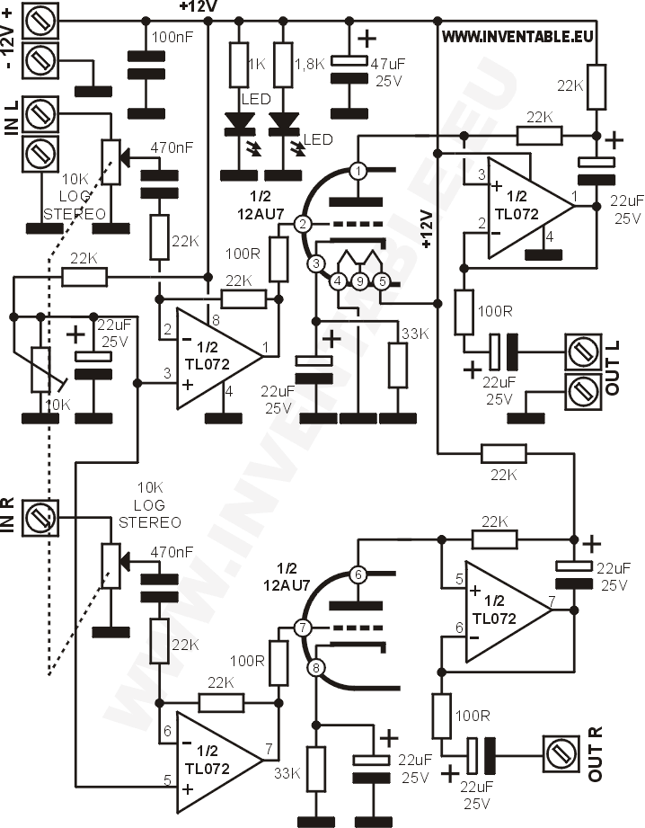
he proyectado y construido un pequeño preamplificador valvular híbrido que funciona con 12V. Estoy calibrando la ganancia para que pueda trabajar con un micrófono o con un pickup de guitarra pero no conozco las características técnicas de estos dispositivos. Quisiera saber por ejemplo el nivel de salida y si es necesaria una ecualización particular. Les muestro una foto del prototipo montado.

El proyecto es open hardware y puedo darles toda la información respectiva (circuito, características, etc.).
Hasta pronto.
he proyectado y construido un pequeño preamplificador valvular híbrido que funciona con 12V. Estoy calibrando la ganancia para que pueda trabajar con un micrófono o con un pickup de guitarra pero no conozco las características técnicas de estos dispositivos. Quisiera saber por ejemplo el nivel de salida y si es necesaria una ecualización particular. Les muestro una foto del prototipo montado.

El proyecto es open hardware y puedo darles toda la información respectiva (circuito, características, etc.).
Hasta pronto.
Responder
Citar


