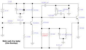
quisiera saber si alguien sabe como transformar un pedal wah wah cry baby de transistores a valvular o si saben que tipo de persona lo puede hacer (profecional)
y tanbien que tippos de valvula irian mejor
y tanbien que tippos de valvula irian mejor
Responder
Citar
