Montaje distorsion Ibanez OD855, un clasico olvidado

mane_larumbe
por el 15/09/2013
#12
la verdad no se pero el mas conocido y afamado es el JRC4558 muchas marcas anuncian que trae el "legendary IC 4558"
OFERTAS EN TIENDAS Ver todas
  • -11%
    Squier Exclusive CV 70s Strat VBL
    389 €
    Ver oferta
  • -26%
    Harley Benton Nashville Nylon Natural
    222 €
    Ver oferta
  • -12%
    Gibson Les Paul Junior Double Cut VC
    1.439 €
    Ver oferta
SEGUNDA MANO EN MERCASONIC Ver todo
  • Taylor 414ce-N (nylon) 14 trastes.
    1.500 €
    Ver
  • Boss AD-10 – Preamp/DI para guitarra acústica (como nuevo)
    270 €
    Ver
  • Line 6 Pod Go (como nueva) + Gigbag + IRs + Caja Original
    480 €
    Ver
¿Tienes equipo que ya no usas? Véndelo en Mercasonic
Marcelote
por el 23/09/2013
El primer esquema y la PCB están mal. No puede funcionar. Explicación aquí, de momento:
https://www.guitarristas.info/foros/nadie-anima-marshall-bsiab2-brown-sound-in-box/220536/pagina2
Tonyguitar
por el 23/09/2013
gracias amigo, mejor seguimos en este hilo que es el del 855:
"Marcelote" escribió:
El pote no tiene nada que ver, no te preocupes.
Las resistencias tampoco: la primera no es crítica, pues el transistor está configurado como un simple seguidor de tensión y la segunda es la realimentación del primer operacional: ¡un 10% más de ganancia! Mejor aún.

Pero tal y como está el diseño no puede funcionar. ¡ESTÁ MAL! No lo que tú has hecho, sino el gaznápiro que hizo el primer esquema (el tal Phillip Bryant) y (igual es el mismo tío) el que diseñó la PCB. Y es que me duele que publiquen cosas en Internet sin verificar . No funciona. Seguro.

Las resistencias de 100K y de 10K de las entradas no inversoras (patillas 3 y 5 el IC) deben ir a la masa virtual de +4,5V y no a la masa real de la alimentación. Si no, el circuito integrado está intentando todo el rato devolver una tensión 0 en las entradas no inversoras.
Solución (no he revisado el resto al 100% pero parece OK):
Desuelda el lado de las resistencias de 100K y 10K que va a masa (no el que va a la patilla 3 o a la patilla 5 del IC) y suéldalos a la línea de +4,5V con un cablecito o lo que se te ocurra.

Cuando funcione (que lo hará) porfa, copia este post en el hilo del OD y ¡nombrame como descubridor de la pifia! ¡concédeme mi momento de gloria!

Ya me dirás.
Un saludo.


muchisimas gracias, he estado toda la mañana buscando el fallo y la señal se me pierde al entrar en el operacional 4558, luego por la pata numero 1 del operacional me sale la señal amplificada pero suena mal y al llegar a la pata 5 ya se oye muy debilitada y en la patilla 7 ya no se oye nada, eso es lo que he estado yo mirando, mira, este es el esquema que yo he montado:
https://www.guitarristas.info/index.php?controller=forum&action=view_attachment&attachment_id=50347
¿el bill larence este tambien metio la misma gamba? es el que yo he hecho, su layout
creo que es el mismo que este:
https://www.guitarristas.info/index.php?controller=forum&action=view_attachment&attachment_id=50346

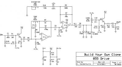
yo lo que tenia pensado hacer era cogerme el layout este chungo y compararlo con esta otra que venden como kit BYOC, por que este si que funciona:
https://www.guitarristas.info/index.php?controller=forum&action=view_attachment&attachment_id=50351
entonces cuando yo hubiese hecho el seguimiento del esquema este lo queria haber comparado con el layout para buscar las diferencias,
pues tio, muchisimas gracias por tu ayuda, me has salvado la vida, intentare modificar este esquema con los arreglos y dar nota a este gilipollas que lo ha hecho mal, ademas de eso por supuesto que llevara tu nombre, que menos que eso tio, ahoramismo tengo que irme a trabajar, mañana le echo un ojo a lo que me dices y te comento.
Archivos adjuntos ( para descargar)
OD855.gif
Marcelote
por el 23/09/2013
Claro, cómo no iba a sonar mal: a la salda de IC1a encontrarás sólo parte del semiciclo positivo porque le faltaría la parte desde 0V hasta el punto de incicio de funcionamiento de la entrada, la llamada distorsión de cruce. Después, convertido eso en "alterna" por C5 y vuelta a empezar con el proceso anterior pero esta vez por IC1b.

Tu corrección al esquema está perfecta.

Me ha recordado esta historia a esas tablaturas que rulan por ahí que son auténticas patadas al sentido musical ¡y las publican con dos c...!
1 respuesta directa
Tonyguitar
por el 23/09/2013
mañana me pongo manos a la obra con las modificaciones y te cuento si funciona, he mirado los dos esquemas asi a ojo comparando un poco y hay unas cuantas diferencias comparando con el de BYOC que se vende en kit y ese si que funciona que es el que te adjunto, algunas son los cables del pote de tone van distintos, la resistencia de 10k del segundo transistor y tambien el pote de volumen que en vez de ir a masa va a los +4.5v
seguro que todavia hay mas diferencias, pero yo asi rapido son las que acabo de ver ahora.
Archivos adjuntos ( para descargar)
esquema bueno comparar.jpg
Tonyguitar
por el 24/09/2013
Marcelote escribió:
Tu corrección al esquema está perfecta.
gracias, echale un ojo si tienes un momento al esquema de BYOC, me he levantado esta misma mañana temprano para hacer todas las modificaciones y sigue sin funcionar, he hecho las tuyas y todas las de BYOC cortando pistas en la placa y llevando cables a +4.5v segun el esquema de BYOC, hay algunas diferencias mas a parte de esas dos resistencias que tu me decias, ahora ya tendria que funcionar y no funciona, he probado a cambiar los transistores el jrc4558 y seguimos igual, me va a tocar romper y empezar de nuevo con la pcb, mira que medi bien los componentes antes de pnerlos, hasta medi los condensadores y nada, esto parece cosa de brujeria, la de vueltas que le he dado buscando el fallo y no hay tu tia, la modificacion segun BYOC tenia que funcionar forzosamente, ya que este kit lo venden.
Tonyguitar
por el 25/09/2013
por fin he podido hacero funcionar, revisando las pistas de cobre todas estaban bien, todas daban continuidad, pero habia un pin de una resistencia que tenia estaño encima y se habia quedado debajo de la soldadura suelto, sin hacer contacto, una cosa muy rara, "ya es tener mala suerte joder" estaba apuntito de comprar el kit de BYOC, pero era imposible, pues tengo el esquema de BYOC y la pcb con modificaciones adaptada para funcionar igual que esta que acabo de hacer,
gracias a marcelote que hizo un estudio en el esquema y averiguo el fallo de las dos resistencias que estaban mal conectadas, despues yo hice comparaciones con el esquema de BYOC que se vende en kit,total, la pcb me habia quedado super chula y ahora esta hecha una guarreria para poder hacerla funcionar, he tenido que cortar pistas, tirar cables de puentes, modificar la placa y bueno, ha quedado hecha un asco pero funciona :D, he aprovechado el layout del señor bill lawrence modificando todos los errores que el habia cometido, la he adaptado para que sea exactamente igual que la de BYOC 855, ahora ya solo falta mover un poco estos esquemas para que quiten los erronos que hizo el tal bill lawrence este.
Tonyguitar
por el 25/09/2013
aqui toda la documentacion buena junta.
Archivos adjuntos ( para descargar)
OD-855 BUENOS.rar
Marcelote
por el 25/09/2013
Bravo!. Me alegro un montón. :palmas2:
El pote de volumen casi da igual que lo pongas a masa real o a la virtual de +4,5 ya que está separado en contínua por ambos condensadores C8 y C10. Yo lo pondría a la masa natural, la (-) de la alimentación, así el condensador C8 queda polarizado correctamente. Si se pone a +4,5V, como la tensión en reposo de la salida de IC1b es 4,5V, ese electrolítico estaría con 0V entre sus terminales, es mejor que esté polarizado, te va a durar mucho más.
1 respuesta directa
Tonyguitar
por el 25/09/2013
"Marcelote" escribió:
El pote de volumen . Yo lo pondría a la masa natural,
¿esto afectara al sonido final o no tiene importancia?
yo si te fijas bien lo que hice fue coger el esquema de BYOC y adaptar el layout para hacerlo exactamente igual.
¿entonces me recomiendas desconectar el pote de volumen de +4.5v y conectarlo al negativo?
echa un ojo al esquema adjunto y dime si cambiarias algo porfi, gracias de nuevo tio, me has ayudado muchisimo.
Archivos adjuntos ( para descargar)
Nuevo Imagen de mapa de bits.JPG
Nuevo Imagen de mapa de bits.bmp
Tonyguitar
por el 30/09/2013
Marcelote escribió:
Yo lo pondría a la masa natural, la (-) de la alimentación, así el condensador C8 queda polarizado correctamente. Si se pone a +4,5V, como la tensión en reposo de la salida de IC1b es 4,5V, ese electrolítico estaría con 0V entre sus terminales, es mejor que esté polarizado, te va a durar mucho más.

lo hice asi por que es como estaba en el esquema de BYOC del kit, he probado hacer eso que dices de masa negativa del pote y mete un monton de ruido, echale un ojo a la foto que he puesto para que veas si C10 tiene salida a masa por el negativo, ademas, quito el potenciometro de 10k de volumen y le meto uno de 100k, asi pongo mucha mas resistencia de pormedio entre el condensador y masa 4.5v, ¿como lo ves asi?
te pongo una foto.

¿y si no tuviera solucion que pasaria si lo pongo de talanto?
Archivos adjuntos ( para descargar)
foto.jpg
pote.bmp
Tonyguitar
por el 01/10/2013
aqui os dejo un mp3 para que escucheis como suena este cacharro, lo tengo ahoramismo con el rc4558, a la espera que me lleguen los TL072 que me gustan mas, ademas le he puesto diodos de silicio, no me gustaba como sonaban los germanios, es claramente un overdrive muy agresivo con un sonido muy arenoso, mas o menos es lo que buscaba, aunque me gustaria que tuviese mas distorsion, a ver que os parecen las muestras de mp3.
Archivos adjuntos ( para descargar)
🎵 overdrive fuerte.mp3
Nuevo post

Regístrate o para poder postear en este hilo