Mods para Blackheart Handsome Devil BH15

marshalltsl
por el 01/07/2012
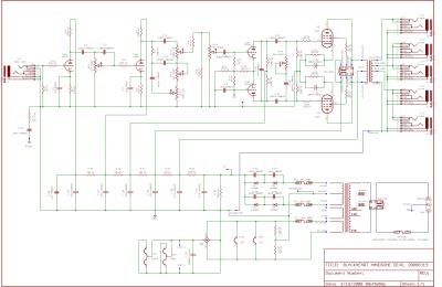
Hola buenas tengo un blackheart BH15H y quisiera hacerle pequeñas modificaciones para así poco a poco poder customizarlo a mi gusto. De momento le he metido un interruptor de standby. Luego he encontrado por una web que se dice "my les paul" pequeñas modificaciones. Que más o menos dicen que cambiando la Resistencia R8 por una de 33K o 47K de 1W se consigue un sonido mas Marshall y con más cuerpo. Otro que si quieres mas GAIN le cambies la R9 i la pongas de 470K a 1W.

Alguien sabe más modificaciones? Alguien ha metido a su BH15 alguna de BITMO?

Gracias por la ayda un saludo
Archivos adjuntos ( para descargar)
bh15-schematic-e1274275616315.jpg
OFERTAS EN TIENDAS Ver todas
  • -21%
    Keeley Compressor Pro
    291 €
    Ver oferta
  • -14%
    Harley Benton AirBorne 2.4Ghz Instrument
    59 €
    Ver oferta
  • -45%
    Hughes & Kettner Spirit of Rock
    48 €
    Ver oferta
SEGUNDA MANO EN MERCASONIC Ver todo
  • Bygone Tiny novedad
    799 €
    Ver
  • LTD VB EC-1000 Deluxe mejorada
    900 €
    Ver
  • Guitarra Cort X2 series
    155 €
    Ver
¿Tienes equipo que ya no usas? Véndelo en Mercasonic
marshalltsl
por el 04/07/2012
Buenas
Ya le meti mano al ampli y probe las modificaciones, la de cambiar R9 de 1M y 1W la original por una de 470K y 1W da bastante mas distorsión el potenciometro del drive a la que llega al dos ya empieza a romper. Al diez quizas demasiado. Se puede poner un valor intermedio. Lo de cambiar R8 para darle un sonido más marshall la verdad yo tengo un marshall tsl100 y no le pega mucho al handsome devil, si que aumentan bastante los medios pero yo he vuelto a la configuración original 100K 1W.
Otras mods. que he probado es cambiar R4 de 100k 1W por una 220K 1W dicen que da un sonido más suave y comprimido, y el cambio es notorio. Otro cambio que he probado es de cambiar R23 y R24 100 ohm 2W por unas de 1K 2W otro cambio de sonido interesante, con este dicen que se protege mejor las valvulas y se suaviza el sonido. Este último creo que voy a volver a probar en su estado original.
marshalltsl
por el 21/04/2013
Buenas
Pues le he vuelto a meter mano a mi BH15H y esta vez me he comprado un kit para meterle reverb de BITMO, la verdad he quedado muy satisfecho aunque la reverb es digital el resultado es bueno, no hace absulutamente nada de ruido de fondo. El Kit biene para meterle el potenciometro de la reverb en el panel posterior del ampli donde hay las salidas para las cajas de altavoces pero yo le he metido delante, los únicos inconvenientes que conlleva al meterlo delante es que el chassis del ampli va ir atornillado a la caja de madera por tres tornillos antes cuatro y que el panel de madera donde hay el logotipo ya no sirve y le he puesto una rejilla de hierro pintada que personalmente me gusta más. He de decir que el Kit viene con instrucciones en ingles pero creo que se tiene que tener buenos conocimientos de electricidad o electronica para hacerselo uno mismo. También le he metido un pequeño interruptor donde conmuto una resistencia en paralelo con la R9 y asi al darle gano más gain me explico, si el interruptor esta en "off" el ampli suena original pero al ponerlo en "on " le meto a la resistencia R9 otra en paralelo igual en paralelo así la resistencia total se divide entre dos y ganamos más gain y salida al ampli como ya comente anteriormente.
Os meto unas fotos pa que veais como ha quedado y más o menos el proceso.
Archivos adjuntos ( para descargar)
03042013254.jpg
03042013255.jpg
21042013317.jpg
21042013314.jpg
21042013318.jpg
marshalltsl
por el 21/04/2013
buenas otra vez, tengo que decir que logicamente se tienen que meter agujeros al chasis del ampli y hay que saber soldar con estaño. La reverb va engachada al chasis con velcro que lleva el kit y que para meter el potenciometro delante se necesita cableado más largo preferiblemente que sea apantallado para no tener ruidos.

Saludos a todos
nessdist
por el 22/04/2013
Te has pegado un curro de p.m. con las mods. Te aradezco el aporte y el postearlo. En un futuro me hare con uno de estos y sioempre va bien este tipo de iniciativas
Tuve un 100 W y la verdad es que era una bestia. Este 15W tiene que ser perfecto para la mayoria de bolos con una 2x12

Saludos
marshalltsl
por el 23/04/2013
Muy buenas nessdist, yo soy de los que creo que es mejor que sobre que no que falte. Y depende mucho que estilo toques y con que músicos, en mi caso el bateria es muy HEAVYMETAL va con doble pedal y toda la parafarnaria y si lo utilizo para ensayar con una caja 4X12 y el muy H.P. tiene ganas de darle canya como que no me oigo, y eso que lo metia a tope y despues de tunearlo que ganas algun watio más pero mi caso creo que es muy particular. Yo basicamente lo uso para tocar solo.

Saludos
nessdist
por el 25/04/2013
Pues yo actualmente uso un Laboga Studio Reverb de 50W, y todo ok, pero antes que tenia un Orabnge Dual Terror, bajado a 15W con una Brunetti 2x12 sobrao, y mi bateria tambien le pega duro. Supongo que es cuestion de probar los equipos para saber hasta donde llegan, quiero decir que no sra igual un BH 15W que un Tiny Terror por ejemplo
marshalltsl
por el 25/04/2013
Buenas nessdist supongo que si, no conozco ni el Tiny terror ni el Laboga. Basicamente me compre el BH15H porque es un ampli todo a válvulas i pensado para modificarlo. Es muy fácil trabajar con el, tiene multiple tomas de tensión una muy buena placa base (el espesor es gordo). Pero es un ampli muy senzillo, un solo canal. Yo en particular me encantan los marshall, pero los buenos, no los MG y cosas que han ido sacando ultimamente. Yo tengo un TSL 100 y creo que es un ampli estupendo, relación calidad precio. Tiene un canal limpio que se parece mucho a lo mejor de Fender y dos canales de distorsion super versátiles. Puedes utilizarlo en 100W o 25W aunque creo que los 25W que dice el fabricante son falsos a mi me parece que son bastantes más como unos 40. Pero bueno a gustos colores, he probado muchísimos amplis uno que es la puta ostia el mesabuggie triaxis pero esta al alcance de pocos. Yo por ejemplo un consejo que doy es que cuandos más altavoces puedas utilizar mejor, es muy diferente tocar con una 4X12 que con dos cajas de 2X12. Primero me compre el tsl por alla el 98 con un caja 2X12 y luego el otro guitarra del grupo se compro otro tsl con una caja 4X12, como es lógico yo me pique y a la que pude me compre otra de 2X12 y despues una de 4X12. No sabes la gozada que es tocar con 8 altavoces con un ampli a valvulas de 100W, logicamente no puedo disfratarlos cada dia pero UAAA!!!! es una gozada que te cagas. Lo guapo de tocar con dos de 2X12 es que puedes separarlas y ponerla una como monitor y otra debajo el cabezal o una en cada lado del escenario, etcc....
nessdist
por el 25/04/2013
Desde luego, con 8 altavoces tiene que ser la ostia. Fui dueño de un TSL 100 Head tambien ...... no es lo mio, demasiado chillon. Para gustos colores :bien:
marshalltsl
por el 25/04/2013
Claro que si hombre, Saludos. :banda_rock:
Gabriel_LP
por el 04/08/2013
Hola ,me voy pillar un aparato de estes lo mas seguro y lo unico que he podido encontrar es el formato combo ,es mucho percal convertir el formato combo en el formato cabezal ?Como tampoco tengo mucha idea prefiero preguntarle a alguien que ya sabe algo del petate ,jaja ,gracias
Gabriel_LP
por el 04/08/2013
Y tambien saber si el formato combo tiene las mismas salidas para altavoces que el cabezal
Nuevo post

Regístrate o para poder postear en este hilo