Hola,
Para este proyecto he recibido la ayuda de muchos compañeros y tengo que dar las gracias especialmente a los foreros Colejuan25, Tony Gt, Toni Pérez y Accam que tanto en el foro como en privado me han apoyado y ayudado y de los que he podido y sigo, aprendiendo mucho.
Buena gente y buenos colegas
Y ahora al lío
Este proyecto comenzó con un Peavey nano valve de 5w a válvulas que sólo trae control de volumen. Cuenta con dos válvulas, una 12ax7 para el previo y una EL84 como potencia, básico al máximo. El altavoz es de 8” no tiene ninguna etiqueta que identifique la marca y suena fatal así que la primera mod fue hacerle una salida de altavoz para conectarlo a otra caja que tengo.
En un principio lo convertí en un Peavey Royal 8, mod básica y con infinidad de enlaces en la web, la diferencia entre ellos es pequeña, comparten el mismo esquema, pero con esta mod se añade un potenciómetro de tono y uno de gain, esto da un poco más de juego.
Cambié el transformador de salida por un Hammond 125CSE y aumentó el tono con una diferencia muy grande en calidad de sonido y frecuencias.
Como aún no terminaba de convencerme como sonaba, decidí convertirlo en un Fender basándome en el previo del Fender Twin de Tony GT, cambiando los valores de resistencias y condensadores correspondientes y añadiéndole el Tonestack de Fender.
Ya que tenía la base del sonido que me gustaba pensé en dotarlo de la máxima versatilidad que pudiera, así que le añadí una salida de previo para utilizarlo con otras etapas de potencia y grabar directamente a la tarjeta de sonido del PC y una entrada a la etapa para poder utilizarlo con otros previos que pensaba hacer.
También se le añadió la mod Champ, cortesía de Toni Pérez, con un switch para activarlo, ¡sonidazo! Cómo engancha este sonido tan básico.
Le puse un interruptor de 3 posiciones para cambiar el condensador del cátodo de la 12ax7, esto hace de filtro de graves aumentando o disminuyendo dependiendo de la posición del interruptor, lo vi útil para diferentes tipos de guitarras-pastillas.
Como esta función no la uso, ahora quiero cambiar los condensadores por diferentes valores de resistencias de cátodo, 1k, 1,5k y 2,5k.
También le he añadido salidas para altavoces 8 y 16 ohm.
En fin, se ha quedado un amplificador muy versátil, con infinidad de tonos y sonidos que se traga los pedales a la perfección y sin ningún tipo de ruido.
Evidentemente todo esto no cabía en la caja que venía de fábrica, así que lo he dejado como cabezal utilizando trozos de madera que tenía por casa, aún faltan algunos detalles estéticos como las letras del frontal y demás que llegarán poco a poco…
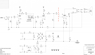
Por lo que he ido leyendo e investigando el esquema del nano valve es un esquema muy básico y muy común en amplificadores de este tipo, así que si alguien quiere modificar el suyo, el esquema que adjunto le servirá de referencia.
Todo esto se ha ido cocinando en este post https://www.guitarristas.info/foros/preamplificador-fender-twin/37334
Dejo también algunas muestras de sonido que han sido grabadas con una guitarra con P90 añadiendo un poco de reverb, prometo subir alguna más.
No juzguéis al guitarrista¡¡
Para este proyecto he recibido la ayuda de muchos compañeros y tengo que dar las gracias especialmente a los foreros Colejuan25, Tony Gt, Toni Pérez y Accam que tanto en el foro como en privado me han apoyado y ayudado y de los que he podido y sigo, aprendiendo mucho.
Buena gente y buenos colegas
Y ahora al lío
Este proyecto comenzó con un Peavey nano valve de 5w a válvulas que sólo trae control de volumen. Cuenta con dos válvulas, una 12ax7 para el previo y una EL84 como potencia, básico al máximo. El altavoz es de 8” no tiene ninguna etiqueta que identifique la marca y suena fatal así que la primera mod fue hacerle una salida de altavoz para conectarlo a otra caja que tengo.
En un principio lo convertí en un Peavey Royal 8, mod básica y con infinidad de enlaces en la web, la diferencia entre ellos es pequeña, comparten el mismo esquema, pero con esta mod se añade un potenciómetro de tono y uno de gain, esto da un poco más de juego.
Cambié el transformador de salida por un Hammond 125CSE y aumentó el tono con una diferencia muy grande en calidad de sonido y frecuencias.
Como aún no terminaba de convencerme como sonaba, decidí convertirlo en un Fender basándome en el previo del Fender Twin de Tony GT, cambiando los valores de resistencias y condensadores correspondientes y añadiéndole el Tonestack de Fender.
Ya que tenía la base del sonido que me gustaba pensé en dotarlo de la máxima versatilidad que pudiera, así que le añadí una salida de previo para utilizarlo con otras etapas de potencia y grabar directamente a la tarjeta de sonido del PC y una entrada a la etapa para poder utilizarlo con otros previos que pensaba hacer.
También se le añadió la mod Champ, cortesía de Toni Pérez, con un switch para activarlo, ¡sonidazo! Cómo engancha este sonido tan básico.
Le puse un interruptor de 3 posiciones para cambiar el condensador del cátodo de la 12ax7, esto hace de filtro de graves aumentando o disminuyendo dependiendo de la posición del interruptor, lo vi útil para diferentes tipos de guitarras-pastillas.
Como esta función no la uso, ahora quiero cambiar los condensadores por diferentes valores de resistencias de cátodo, 1k, 1,5k y 2,5k.
También le he añadido salidas para altavoces 8 y 16 ohm.
En fin, se ha quedado un amplificador muy versátil, con infinidad de tonos y sonidos que se traga los pedales a la perfección y sin ningún tipo de ruido.
Evidentemente todo esto no cabía en la caja que venía de fábrica, así que lo he dejado como cabezal utilizando trozos de madera que tenía por casa, aún faltan algunos detalles estéticos como las letras del frontal y demás que llegarán poco a poco…
Por lo que he ido leyendo e investigando el esquema del nano valve es un esquema muy básico y muy común en amplificadores de este tipo, así que si alguien quiere modificar el suyo, el esquema que adjunto le servirá de referencia.
Todo esto se ha ido cocinando en este post https://www.guitarristas.info/foros/preamplificador-fender-twin/37334
Dejo también algunas muestras de sonido que han sido grabadas con una guitarra con P90 añadiendo un poco de reverb, prometo subir alguna más.
No juzguéis al guitarrista¡¡
1
Responder
Citar

joder que guapo te a quedado, una pasada de curro. Vaya diferencia con el Peavey original