Hola buenas!
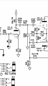
Hace tiempo que quiero añadirle un master volumen a mi amplificador, tengo conocimientos de electrónica pero quiero saber la mejor manera de realizar esta modificación, lo que había pensado hacer es lo que describo en el archivo adjunto que básicamente es llevar la pata 1 del potenciometro a la salida del return, la segunda patilla llevarla a la masa del circuito mas cercana (la misma que el return por ejemplo) y la pata 3 del potenciometro entre C41 y R58, de esa forma tendría el master entre la salida del Loop de efectos y la inversora de fase.
Creéis que es el mejor sitio para colocar el master? Alguien conoce alguna otra modificación para este amplificador?
Un saludo y gracias!!
Hace tiempo que quiero añadirle un master volumen a mi amplificador, tengo conocimientos de electrónica pero quiero saber la mejor manera de realizar esta modificación, lo que había pensado hacer es lo que describo en el archivo adjunto que básicamente es llevar la pata 1 del potenciometro a la salida del return, la segunda patilla llevarla a la masa del circuito mas cercana (la misma que el return por ejemplo) y la pata 3 del potenciometro entre C41 y R58, de esa forma tendría el master entre la salida del Loop de efectos y la inversora de fase.
Creéis que es el mejor sitio para colocar el master? Alguien conoce alguna otra modificación para este amplificador?
Un saludo y gracias!!
Responder
Citar
