Muy buenas a todos, colegas. La verdad estuve pensando en si crear este hilo o no, ya que, siendo sinceros, hay muchísima información sobre este pedal y hoy en día no es ningún misterio. Aún así espero que disfruten del hilo
.
NOTA: Es necesario mencionar que, durante el desarrollo del hilo estaré haciendo mención a la información publicada por Decibelics, Electro Smash y Aion FX, por lo que les recomiendo se lean los artículos, no les llevará más de unos 15 minutos de lectura leerse todos. Al final les dejaré los enlaces a manera de referencia. También dejo el enlace de un vídeo donde aprendí un montón, eso sí, el vídeo está en inglés.
INTRODUCCIÓN
En 1980, Bill Finnegan amaba tocar con su Fender Telecaster conectada a un Twin Reverb, el problema era que no siempre podía trepar el volumen de su amplificador para obtener ese tono que a muchos les gusta, por lo que, en ocasiones, se veía obligado a usar algún pedal de overdrive para saturar su amplificador sin tener que subir demasiado el volumen. Probó el conocido Tube Screamer TS808 y el TS9, pero no le convencieron, le parecía molesto la manera en que comprimían la señal, el característico tono nasal y la caída de graves característica del Tube Screamer, por lo que se propuso crear un pedal que satisficiera sus necesidades.
Fue así que con la ayuda de dos ingenieros del MIT, uno de ellos Fred Fenning, nace el controversial, polémico, aclamado y mítico Klon Centaur, el santo grial de los Overdrives para muchos. Su desarrollo duró alrededor de cuatro años, viendo la luz por primera vez en 1994 y cesando su producción en el 2009. El Klon Centaur fue diseñado para mejorar la respuesta transitoria del Tube Screamer y las frecuencias medias-bajas para crear un sonido grande, gordo y abierto sin tanta compresión.
El pedal en su momento se podía adquirir por $219 hasta que alcanzó los $329, nada mal para un pedal boutique. Hoy en día se piden cantidades estratosféricas por uno original. Eso sí, no era lo más sencillo del mundo comprarle un Klon directamente a Finnegan, ya que este te entrevistaba si le darías el uso correcto al pedal para garantizar la satisfacción del cliente.
Klon Centaur Gold

Klon Centaur Silver

NOTA: Muchos guitarristas han afirmado que entre el Golden Klon y el Silver Klon hay diferencias tonales significativas, pero en varias ocasiones se ha desmentido esto. En esencia independientemente del color, se tratan del mismo pedal, simplemente fueron dos tipos de acabados que estuvieron disponibles en su momento.
El Klon para la comunidad DIY era todo un misterio, dado que el pedal está goopeado hasta en las partes donde no le da el sol, no es coña, la PCB está goopeada tanto por la parte donde van los componentes como por la parte donde están las pistas de cobre.


En 2008 la comunidad de freestompboxes.org quisieron desentrañar este misterio, por lo que ocho chicos reunieron dinero, compraron un Klon original en ebay y este fue enviado a Martin Chittum quien fue el encargado de des-goopear el pedal y trazar un esquema. El esquema de Chittum es uno de los más divulgados por la red.

Tiempo después Keith de BYOC, hizo su propio des-gooping y notó ciertas diferencias que discrepaban con el esquema de Chittum. Estas diferencias se atribuyeron a las diferencias entre Golden Klon y Silver Klon, sin embargo, tanto el esquema hecho por Chittum como el hecho por Keith son ambos de un Silver Klon.

Debo mencionar que los cambios de componentes en un pedal son bastante comunes, sobre todo en estos pedales tan, tan boutique que solo Bill los hacía uno a uno, ya sea por escasez de algún componente, algún valor de resistencia o simplemente por probar e implementar posibles mejoras, que del mismo modo, el fabricante puede decidir descartar dichas “mejoras” y quedando en el mercado algunos pedales que son ligeramente diferentes al original.
Para este proyecto yo me inclino por el esquema de Chittum, ya que, a lo largo de los años, otros han des-goopeado más Klones y han confirmado que el esquema propuesto por Chittum es el correcto.
MATERIALES
-Recinto: No hay información al respecto del fabricante, lo más probable es que Finnegan las mandara a hacer bajo un pedido especial, pero se sabe que son de aluminio fundido. En sitios como Amazon puedes encontrar replicas del recinto original con un precio entre 90 y 100 pavos por unidad. El Klon es un circuito algo complejo, con muchos componentes, por lo que puede ser un reto encajar todo en un recinto tipo 1590B. En un 1590BB debería ser más fácil.


-Jack TRS: Jack de entrada.
-Jack TS: Jack de salida.
-LED Ultra brillante Rojo 5mm
-Porta LED
-DC Jack: El pedal original llevaba un DC Jack de 3.5 mm tipo “plug” fabricado por Switchcraft modelo 142AX. Hoy en día utilizar un Jack de 3.5 mm puede ser algo no deseado, ya que el estándar en la actualidad son los Jacks tipo “barrel” de 2.1 mm.

-Battery Snap
-Switch DPDT: El Klon original siendo un pedal buffer bypass, lleva un switch DPDT de la marca Carling modelo 316P fabricado en México, muy parecido al switch que llevan los Cry Baby. Si se prefiere, se puede hacer True Bypass mediante un Switch 3PDT. Del mismo modo se puede utilizar el switch 3PDT para hacer un buffer bypass, incluso, con un segundo switch DPDT se puede seleccionar entre true bypass y buffer bypass.

-PCB: La PCB original era de una sola cara. El sitio de decibelics menciona que hubo al menos 3 versiones de la PCB. En algunos sitios como Ali Express he encontrado una PCB Landtone que parece imitar a detalle una PCB versión 3 del Klon original. Por 20 pavos no se ve nada mal.

-1 Diodo Zener 1N4742: Muchos esquemas apuntan hacia este diodo, sin embargo, hay un montón de diodos Zener que harán la misma función, proteger el circuito, lo importante es que sean de 12 V y 1 watt.
-2 Diodos 1N400X: Muchos esquemas mencionan llevar dos diodos 1N4001, sin embargo, cualquiera de la familia 1N400X funcionará, yo utilizaré los 1N4007. Estos diodos en conjunto con el circuito integrado Charge Pump se encargan de duplicar el voltaje de entrada, es decir de 9 V a 18 V, sin embargo, es importante mencionar, que cuando un diodo se polariza en directa tiene un consumo de entre 0.5 V a 0.7 V, por lo que, de esos 18 V, se consumirán alrededor de 1.2 V por los diodos dando un voltaje de 16.8 V. Otra alternativa sería utilizar diodos del tipo Schottky que tienen un voltaje de polarización más bajo, alrededor de 0.3 V, por lo que solo restarán 0.6 V a los 18 V quedándonos 17.4 V. En realidad, no debería haber mucha diferencia entre utilizar un tipo u otro de diodo.
-2 Diodos 1N34A: Diodos de germanio, a los que se le atribuyen gran parte de la “magia” del Klon Centaur. Hay muchas opiniones divididas, hay quienes están con Finnegan que opinan que estos diodos son sumamente importantes para el tono final de pedal, mientras que otros opinan que son simples diodos y que cualquier diodo de germanio equivalente funcionará exactamente igual. Incluso hay quienes dicen que es casi imposible diferenciar un diodo de germanio con un diodo del tipo Schottky. En palabras de Bill Finnegan nadie nunca jamás de los jamases podrá crear un clon fiel al Klon, ya que los diodos son una parte sumamente importante, fabricados hace años en Estados Unidos y que el se encargó de comprarlos todos. La realidad es que los diodos 1N34A se fabricaron durante años en muchos países por un montón de fabricantes, por lo que encontrar diodos equivalentes no es una tarea difícil. Aquí cada quien tendrá su opinión.

-Bill Finnegan.
Se dice que los diodos del Klon original tienen un voltaje de polarización alrededor del 0.35 V. Sin embargo, también se dice que Finnegan jamás se molestó en medir los diodos, por lo que es un poco contradictorio con la idea de Finnegan de que los diodos son sumamente importantes en el circuito. Los diodos Schottky, como ya lo mencioné, tienen un voltaje de polarización de 0.3 V, ligeramente por debajo de los 0.35 V, pero esto puede ser debido a un detalle que mencionaré a continuación...
Hablando en un foro Yankee, alguien me comentó que midió el voltaje de polarización en un par de Klones KTR y los diodos midieron entre 0.25 V y 0.28 V, contrario a lo que se dice que los diodos del Klon original miden alrededor de 0.35 V, pero ¿por qué? Bueno hay una variable que no siempre se toma en cuenta, el equipo de medición. Chittum al hacer su esquemático utilizó un Atlas DCA55 de Peak Electronics. Este aparatito al medir el voltaje de polarización de un diodo, utiliza una corriente de aproximadamente 5 mA, contrario a los polímetros convencionales que utilizan una corriente de 1 mA. Cuando nosotros usamos un polímetro y buscamos que los diodos nos den un voltaje de polarización de 0.35 V está mal, ya que, si midiéramos el voltaje de polarización con una corriente de 5 mA, el voltaje de polarización sería algo como 0.45 V, algo alejado para unos “buenos” diodos para un Klon. Si usamos un polímetro, lo ideal es que el voltaje de polarización medido sea menor a 0.29 V. Como bien apuntó el compañero, entro 0.25 V y 0.28V estaría bastante bien.
NOTA: Si los diodos tienen un voltaje de polarización muy alto, se puede usar una resistencia en serie con los diodos (un recurso aplicado en el Marshall Blues Breaker) de forma que limita la corriente que pasa por los diodos haciendo más sutil el recorte de estos.

Diodos 1N34A de un Klon Centaur original des-goopeado. Foto obtenida del sitio de Decibelics.
Para este proyecto, originalmente utilizaría unos diodos 1N34A que al menos físicamente lucen idénticos a los que Bill Finnegan utilizó en el Klon original. Sin embargo, cuando fui a comprar un buen lote de diodos a mi tienda de electrónica de confianza para otros proyectos, solo tenían un último par. Rescatando todos los diodos que tenía en casa, reuní unos 12 diodos 1N34A que aparentemente son los mismo que usó Finnegan en el Klon original. Creo estos pasarán a mi “private stock” para alguna ocasión en especial y optaré por usar algún sustituto a estos diodos.
Medí el voltaje de polarización de todos los diodos. Los diodos de germanio, ya que son antiguos y los métodos de fabricación no eran los mejores, son muy inconsistentes, todos variaban mucho su valor desde los 0.30 V hasta los 0.36 V (considerando que los medí con polímetro, es decir, con una corriente de 1 mA, el voltaje de polarización de estos diodos debe estar entre 0.35 V y 0.42 V para una corriente de 5 mA). Me encargué de seleccionar un par de diodos lo más cercano a los 0.3 V. Estos los utilizaré para hacer un clon lo más fiel al Klon original posible. Y los 10 diodos restantes se quedarán en mi stock privado personal.

Diodos obtenidos en mi tienda de electrónica de confianza.
-2 Pots 10k: El original usa potenciómetros lineales, sin embargo, algunos mencionan que utilizar un potenciómetro logarítmico para el pote de volumen puede ser un mod interesante.
-1 Pot dual-gang 100k: Para los que no tengan ni idea de que es un pote dual gang, no es más que dos potenciómetros unidos que se accionan mediante un solo vástago. Es decir, con un solo movimiento mueves dos potenciómetros al mismo tiempo.

NOTA: Los potenciómetros utilizados en el Klon original son casi imposible de encontrar, ya que estos se fabricaban a pedido de Finnegan por CTS. Sin embargo, cualquier potenciómetro hará la misma función.

-Perillas DAKA WARE Davies 1470 color Oxblood.

NOTA: Como aun no decido el tamaño del recinto, puede que las Davies 1400 sean una mejor opción para recintos más pequeños. Son estéticamente muy parecidas, pero más reducidas de tamaño.
-3 Zócalos para los circuitos integrados
-2 TL072 CP
-1 TC7660S/TC1044S: Me gustaría poder mencionar las diferencias entre un 7660 y un 1044, sin embargo, la única diferencia que veo es que el 1044 vale casi el doble que un 7660. Este circuito es el encargado de duplicar e invertir al mismo tiempo el voltaje de entrada. Por cuestiones de presupuesto, creo me decantaré por el TC7660S.
Condensadores electrolíticos
Los usados en el Klon original son todos Panasonic, de aluminio, de la serie SU. Estos no se fabrican más, por lo que toca recurrir a los componentes NOS. Los Panasonic de la serie M son prácticamente iguales a la serie SU y pueden ser más sencillos de encontrar, sin embargo, hay un montón de condensadores electrolíticos que funcionarán muy bien.

-2 Condensadores de 47 uF 16V
-6 Condensadores de 1 uF 50V
NOTA: Dos de los seis condensadores electrolíticos de 1 uF se utilizan en la ruta de la señal. Creo sería interesante en lugar de usar electrolíticos en la ruta de la señal, utilizar condensadores tipo film.
-2 Condensadores de 4.7 uF 50V
-1 Condensador de tantalio 1 uF 16V
NOTA: El Klon original lleva un condensador de tántalo Panasonic de 1 uF a 16 V. Tuve la fortuna de encontrar un lote en ebay de los mismos que me llevaba el Klon original y los compré. Aquí creo que sería interesante también implementar un condensador de 1 uF del tipo film en lugar del tántalo.

En esta imagen se logra apreciar el condensador de tántalo. Foto obtenida del sitio de Decibelics.
-Cable de color gris: No puedo diferenciar si el cable será del tipo trenzado o tipo alambre (sólido).
-Cable plano ribbon de 8 pines: No es estrictamente necesario utilizar este tipo de cable, pero es un detalle que llevan los Klones originales.

Resistencias
El Klon original usa una combinación de resistencias de película metálica y película de carbón, todas ¼ de watt. Yo utilizaré solo de película metálica. El circuito lleva un montón de resistencias, por lo que hablar a detalle de cada una de ellas sería alargar demasiado, mencionaré algunos detalles de algunas resistencias.
-2 Resistencias de 560 Ohms.
-2 Resistencias de 1k Ohm.
-2 Resistencias de 1.5k Ohms.
-1 Resistencia de 1.8k Ohms.
-1 Resistencia de 2k Ohms.
-1 Resistencia de 3.9k Ohms: Resistencia del LED.
-1 Resistencia de 4.7k Ohms.
-1 Resistencia de 5.1k Ohms.
-2 Resistencias de 10k Ohms: Una de estas resistencias está al inicio del circuito. Su función es proteger al pedal de cargas estáticas. Algunos Klones originales en lugar de la resistencia de 10k Ohms llevan un jumper, es decir, una resistencia de 0 Ohms.
-1 Resistencia de 12k Ohms.
-2 Resistencias de 15k Ohms.
-1 Resistencia de 22k Ohms.
-3 Resistencias de 27k Ohms: Dos de las tres resistencias son las que forman el divisor de voltaje tan común en pedales. En un Klon des-goopeado veo que las resistencias que conforman el divisor de voltaje son de 100k Ohms. En realidad, no debería haber diferencia tonal entre usar dos de 27k Ohms o dos de 100k Ohms.
-1 Resistencia de 47k Ohms.
-2 Resistencias de 68k Ohms: Algunas versiones del Klon no traen estas dos resistencias.
-4 Resistencias de 100k Ohms: Algunas versiones del Klon traen tres resistencias de 100k Ohms, otras cuatro, cinco y hasta seis.
-1 Resistencia de 392k Ohms: Un valor algo raro. Dada la tolerancia, no debería ser un problema utilizar una de 390k Ohms, sin embargo también se puede usar una resistencia de 2k Ohms en serie con la de 390k Ohms para acercarse más a los 392k Ohms.
-1 Resistencia de 422k Ohms : Otro valor raro, por lo que hay dos alternativas; usar el valor más cercano, es decir, 430k; o usar un arreglo de resistencias, la manera más acertada seria usar dos resistencias en serie, una de 390k Ohms y otra de 33k Ohms dando un total de 423k Ohms.
-1 Resistencia de 1M Ohm.
-1 Resistencia de 2M Ohm: Las primeras versiones del Klon no lleva esta resistencia. Esta resistencia es la famosa resistencia “Pull Down” para evitar Pops, por lo que solo se debería usarse si se optará por hacerlo True Bypass. Otra cosa, el Klon KTR si la lleva, pero además cambia la resistencia de 1M Ohm por otra 2 M Ohms, de modo que en el circuito hay dos resistencias de 2 M Ohms.
Condensadores
El Klon original lleva condensadores de poliéster de 5mm, 100V o 63V, Panasonic de la serie ECQ. Cualquier condensador del mismo tipo funcionará bien. Como yo tengo un montón de stock, utilizaré del tipo film box.

-1 Condensador de 390 pF.
-1 Condensador de 820 pF.
-1 Condensador de 2.2 nF.
-1 Condensador de 3.9 nF.
-1 Condensador de 27 nF.
-2 Condensadores de 68 nF.
-1 Condensador de 82 nF.
-2 Condensadores de 100 nF.
-1 Condensador de 390 nF.
-3 Condensadores de 1 uF: Como lo dije, el Klon original en la ruta de la señal, utiliza dos condensadores electrolíticos y uno de tántalo, pero recomiendo remplazar estos 3 condensadores por condensadores de poliéster o del tipo film.
Klon KTR
En 2012, Finnegan reedito el Klon Centaur con componentes SMD. Por lo que sé, Finnegan no los hace uno a uno como los Klones originales si no que son hechos por un tercero. Finnegan solo se encarga del control de calidad. En esencia es lo mismo que un Klon original, pero en este puedes cambiar el tipo de conmutación, true bypass o buffer bypass. Un dato curioso, es que Paul Cochrane, el diseñador del pedal Timmy, fue quien diseñó la conmutación entre Buffer Bypass y True Bypass del Klon KTR.

Algo curioso, nadie sabe que significa KTR, Finnegan jamás lo ha dicho y probablemente jamás lo hará. Pero tengo una teoría. Un día mientras ya tenía en mente la idea de hacer un clon del Klon, miraba Indiana Jones, en concreto Indiana Jones y el reino de la calavera de cristal. En la película se habla de la mítica ciudad Akator. La ciudad de oro. Cuando era un chaval disfrutaba mucho una película de dreamworks llamada el camino hacia el dorado. Es imposible no relacionar el oro, lo místico, lo legendario y el Klon centaur. Y pensé, ¿Akator? Y si… le quito las vocales… ktr. Mmm…
Para terminar esta primera entrada, mencionar de momento me encuentro reuniendo todos los componentes, y para los que han leído mis hilos antes, saben que me gusta escoger bien los componentes. De momento para la resistencia de 392k Ohms y la resistencia de 422k Ohms tengo una de 390k Ohms y una de 430k Ohms, respectivamente, sin embargo, veré si puedo encontrar resistencias del valor original. Me falta el capacitor de 390 nF, los de 1 uF y los que están en el orden de los picofaradios, es decir, el de 390 pF y el de 820 pF. Del mismo modo, ante la presente “crisis” creo buscaré una buena alternativa a los diodos 1N34A. Lo demás ya está, faltará alguna cosa más, pero eso ya sé dónde lo compraré.
Referencias
- https://decibelics.com/klon-guide/
- https://www.electrosmash.com/klon-centaur-analysis
- https://aionfx.com/project/refractor-professional-overdrive/
- https://tagboardeffects.blogspot.com/2014/07/klon-centaur-silver-edition.html
- https://www.premierguitar.com/gear/bill-finnegan-klon
- https://www.youtube.com/watch?v=UYzJvNkCY0U
.NOTA: Es necesario mencionar que, durante el desarrollo del hilo estaré haciendo mención a la información publicada por Decibelics, Electro Smash y Aion FX, por lo que les recomiendo se lean los artículos, no les llevará más de unos 15 minutos de lectura leerse todos. Al final les dejaré los enlaces a manera de referencia. También dejo el enlace de un vídeo donde aprendí un montón, eso sí, el vídeo está en inglés.
INTRODUCCIÓN
En 1980, Bill Finnegan amaba tocar con su Fender Telecaster conectada a un Twin Reverb, el problema era que no siempre podía trepar el volumen de su amplificador para obtener ese tono que a muchos les gusta, por lo que, en ocasiones, se veía obligado a usar algún pedal de overdrive para saturar su amplificador sin tener que subir demasiado el volumen. Probó el conocido Tube Screamer TS808 y el TS9, pero no le convencieron, le parecía molesto la manera en que comprimían la señal, el característico tono nasal y la caída de graves característica del Tube Screamer, por lo que se propuso crear un pedal que satisficiera sus necesidades.
Fue así que con la ayuda de dos ingenieros del MIT, uno de ellos Fred Fenning, nace el controversial, polémico, aclamado y mítico Klon Centaur, el santo grial de los Overdrives para muchos. Su desarrollo duró alrededor de cuatro años, viendo la luz por primera vez en 1994 y cesando su producción en el 2009. El Klon Centaur fue diseñado para mejorar la respuesta transitoria del Tube Screamer y las frecuencias medias-bajas para crear un sonido grande, gordo y abierto sin tanta compresión.
El pedal en su momento se podía adquirir por $219 hasta que alcanzó los $329, nada mal para un pedal boutique. Hoy en día se piden cantidades estratosféricas por uno original. Eso sí, no era lo más sencillo del mundo comprarle un Klon directamente a Finnegan, ya que este te entrevistaba si le darías el uso correcto al pedal para garantizar la satisfacción del cliente.
Klon Centaur Gold

Klon Centaur Silver

NOTA: Muchos guitarristas han afirmado que entre el Golden Klon y el Silver Klon hay diferencias tonales significativas, pero en varias ocasiones se ha desmentido esto. En esencia independientemente del color, se tratan del mismo pedal, simplemente fueron dos tipos de acabados que estuvieron disponibles en su momento.
El Klon para la comunidad DIY era todo un misterio, dado que el pedal está goopeado hasta en las partes donde no le da el sol, no es coña, la PCB está goopeada tanto por la parte donde van los componentes como por la parte donde están las pistas de cobre.


En 2008 la comunidad de freestompboxes.org quisieron desentrañar este misterio, por lo que ocho chicos reunieron dinero, compraron un Klon original en ebay y este fue enviado a Martin Chittum quien fue el encargado de des-goopear el pedal y trazar un esquema. El esquema de Chittum es uno de los más divulgados por la red.

Tiempo después Keith de BYOC, hizo su propio des-gooping y notó ciertas diferencias que discrepaban con el esquema de Chittum. Estas diferencias se atribuyeron a las diferencias entre Golden Klon y Silver Klon, sin embargo, tanto el esquema hecho por Chittum como el hecho por Keith son ambos de un Silver Klon.

Debo mencionar que los cambios de componentes en un pedal son bastante comunes, sobre todo en estos pedales tan, tan boutique que solo Bill los hacía uno a uno, ya sea por escasez de algún componente, algún valor de resistencia o simplemente por probar e implementar posibles mejoras, que del mismo modo, el fabricante puede decidir descartar dichas “mejoras” y quedando en el mercado algunos pedales que son ligeramente diferentes al original.
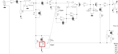
Para este proyecto yo me inclino por el esquema de Chittum, ya que, a lo largo de los años, otros han des-goopeado más Klones y han confirmado que el esquema propuesto por Chittum es el correcto.
MATERIALES
-Recinto: No hay información al respecto del fabricante, lo más probable es que Finnegan las mandara a hacer bajo un pedido especial, pero se sabe que son de aluminio fundido. En sitios como Amazon puedes encontrar replicas del recinto original con un precio entre 90 y 100 pavos por unidad. El Klon es un circuito algo complejo, con muchos componentes, por lo que puede ser un reto encajar todo en un recinto tipo 1590B. En un 1590BB debería ser más fácil.


-Jack TRS: Jack de entrada.
-Jack TS: Jack de salida.
-LED Ultra brillante Rojo 5mm
-Porta LED
-DC Jack: El pedal original llevaba un DC Jack de 3.5 mm tipo “plug” fabricado por Switchcraft modelo 142AX. Hoy en día utilizar un Jack de 3.5 mm puede ser algo no deseado, ya que el estándar en la actualidad son los Jacks tipo “barrel” de 2.1 mm.

-Battery Snap
-Switch DPDT: El Klon original siendo un pedal buffer bypass, lleva un switch DPDT de la marca Carling modelo 316P fabricado en México, muy parecido al switch que llevan los Cry Baby. Si se prefiere, se puede hacer True Bypass mediante un Switch 3PDT. Del mismo modo se puede utilizar el switch 3PDT para hacer un buffer bypass, incluso, con un segundo switch DPDT se puede seleccionar entre true bypass y buffer bypass.

-PCB: La PCB original era de una sola cara. El sitio de decibelics menciona que hubo al menos 3 versiones de la PCB. En algunos sitios como Ali Express he encontrado una PCB Landtone que parece imitar a detalle una PCB versión 3 del Klon original. Por 20 pavos no se ve nada mal.

-1 Diodo Zener 1N4742: Muchos esquemas apuntan hacia este diodo, sin embargo, hay un montón de diodos Zener que harán la misma función, proteger el circuito, lo importante es que sean de 12 V y 1 watt.
-2 Diodos 1N400X: Muchos esquemas mencionan llevar dos diodos 1N4001, sin embargo, cualquiera de la familia 1N400X funcionará, yo utilizaré los 1N4007. Estos diodos en conjunto con el circuito integrado Charge Pump se encargan de duplicar el voltaje de entrada, es decir de 9 V a 18 V, sin embargo, es importante mencionar, que cuando un diodo se polariza en directa tiene un consumo de entre 0.5 V a 0.7 V, por lo que, de esos 18 V, se consumirán alrededor de 1.2 V por los diodos dando un voltaje de 16.8 V. Otra alternativa sería utilizar diodos del tipo Schottky que tienen un voltaje de polarización más bajo, alrededor de 0.3 V, por lo que solo restarán 0.6 V a los 18 V quedándonos 17.4 V. En realidad, no debería haber mucha diferencia entre utilizar un tipo u otro de diodo.
-2 Diodos 1N34A: Diodos de germanio, a los que se le atribuyen gran parte de la “magia” del Klon Centaur. Hay muchas opiniones divididas, hay quienes están con Finnegan que opinan que estos diodos son sumamente importantes para el tono final de pedal, mientras que otros opinan que son simples diodos y que cualquier diodo de germanio equivalente funcionará exactamente igual. Incluso hay quienes dicen que es casi imposible diferenciar un diodo de germanio con un diodo del tipo Schottky. En palabras de Bill Finnegan nadie nunca jamás de los jamases podrá crear un clon fiel al Klon, ya que los diodos son una parte sumamente importante, fabricados hace años en Estados Unidos y que el se encargó de comprarlos todos. La realidad es que los diodos 1N34A se fabricaron durante años en muchos países por un montón de fabricantes, por lo que encontrar diodos equivalentes no es una tarea difícil. Aquí cada quien tendrá su opinión.

Alguien escribió:Estos diodos son el factor más importante en el sonido del circuito cuando se utiliza para crear distorsión.
Siempre he utilizado un diodo de germanio con el número de pieza 1N34A, pero debe comprender que esta pieza en particular ha sido fabricada desde la década de 1950 aproximadamente por literalmente cientos de empresas diferentes, y después de haber escuchado tantas diferentes como he escuchado, puedo decir con confianza que todas suenan algo diferentes en mi circuito, y a menudo suenan MUY diferentes.
-Bill Finnegan.
Se dice que los diodos del Klon original tienen un voltaje de polarización alrededor del 0.35 V. Sin embargo, también se dice que Finnegan jamás se molestó en medir los diodos, por lo que es un poco contradictorio con la idea de Finnegan de que los diodos son sumamente importantes en el circuito. Los diodos Schottky, como ya lo mencioné, tienen un voltaje de polarización de 0.3 V, ligeramente por debajo de los 0.35 V, pero esto puede ser debido a un detalle que mencionaré a continuación...
Hablando en un foro Yankee, alguien me comentó que midió el voltaje de polarización en un par de Klones KTR y los diodos midieron entre 0.25 V y 0.28 V, contrario a lo que se dice que los diodos del Klon original miden alrededor de 0.35 V, pero ¿por qué? Bueno hay una variable que no siempre se toma en cuenta, el equipo de medición. Chittum al hacer su esquemático utilizó un Atlas DCA55 de Peak Electronics. Este aparatito al medir el voltaje de polarización de un diodo, utiliza una corriente de aproximadamente 5 mA, contrario a los polímetros convencionales que utilizan una corriente de 1 mA. Cuando nosotros usamos un polímetro y buscamos que los diodos nos den un voltaje de polarización de 0.35 V está mal, ya que, si midiéramos el voltaje de polarización con una corriente de 5 mA, el voltaje de polarización sería algo como 0.45 V, algo alejado para unos “buenos” diodos para un Klon. Si usamos un polímetro, lo ideal es que el voltaje de polarización medido sea menor a 0.29 V. Como bien apuntó el compañero, entro 0.25 V y 0.28V estaría bastante bien.
NOTA: Si los diodos tienen un voltaje de polarización muy alto, se puede usar una resistencia en serie con los diodos (un recurso aplicado en el Marshall Blues Breaker) de forma que limita la corriente que pasa por los diodos haciendo más sutil el recorte de estos.

Diodos 1N34A de un Klon Centaur original des-goopeado. Foto obtenida del sitio de Decibelics.
Para este proyecto, originalmente utilizaría unos diodos 1N34A que al menos físicamente lucen idénticos a los que Bill Finnegan utilizó en el Klon original. Sin embargo, cuando fui a comprar un buen lote de diodos a mi tienda de electrónica de confianza para otros proyectos, solo tenían un último par. Rescatando todos los diodos que tenía en casa, reuní unos 12 diodos 1N34A que aparentemente son los mismo que usó Finnegan en el Klon original. Creo estos pasarán a mi “private stock” para alguna ocasión en especial y optaré por usar algún sustituto a estos diodos.
Medí el voltaje de polarización de todos los diodos. Los diodos de germanio, ya que son antiguos y los métodos de fabricación no eran los mejores, son muy inconsistentes, todos variaban mucho su valor desde los 0.30 V hasta los 0.36 V (considerando que los medí con polímetro, es decir, con una corriente de 1 mA, el voltaje de polarización de estos diodos debe estar entre 0.35 V y 0.42 V para una corriente de 5 mA). Me encargué de seleccionar un par de diodos lo más cercano a los 0.3 V. Estos los utilizaré para hacer un clon lo más fiel al Klon original posible. Y los 10 diodos restantes se quedarán en mi stock privado personal.

Diodos obtenidos en mi tienda de electrónica de confianza.
-2 Pots 10k: El original usa potenciómetros lineales, sin embargo, algunos mencionan que utilizar un potenciómetro logarítmico para el pote de volumen puede ser un mod interesante.
-1 Pot dual-gang 100k: Para los que no tengan ni idea de que es un pote dual gang, no es más que dos potenciómetros unidos que se accionan mediante un solo vástago. Es decir, con un solo movimiento mueves dos potenciómetros al mismo tiempo.

NOTA: Los potenciómetros utilizados en el Klon original son casi imposible de encontrar, ya que estos se fabricaban a pedido de Finnegan por CTS. Sin embargo, cualquier potenciómetro hará la misma función.

-Perillas DAKA WARE Davies 1470 color Oxblood.

NOTA: Como aun no decido el tamaño del recinto, puede que las Davies 1400 sean una mejor opción para recintos más pequeños. Son estéticamente muy parecidas, pero más reducidas de tamaño.
-3 Zócalos para los circuitos integrados
-2 TL072 CP
-1 TC7660S/TC1044S: Me gustaría poder mencionar las diferencias entre un 7660 y un 1044, sin embargo, la única diferencia que veo es que el 1044 vale casi el doble que un 7660. Este circuito es el encargado de duplicar e invertir al mismo tiempo el voltaje de entrada. Por cuestiones de presupuesto, creo me decantaré por el TC7660S.
Condensadores electrolíticos
Los usados en el Klon original son todos Panasonic, de aluminio, de la serie SU. Estos no se fabrican más, por lo que toca recurrir a los componentes NOS. Los Panasonic de la serie M son prácticamente iguales a la serie SU y pueden ser más sencillos de encontrar, sin embargo, hay un montón de condensadores electrolíticos que funcionarán muy bien.

-2 Condensadores de 47 uF 16V
-6 Condensadores de 1 uF 50V
NOTA: Dos de los seis condensadores electrolíticos de 1 uF se utilizan en la ruta de la señal. Creo sería interesante en lugar de usar electrolíticos en la ruta de la señal, utilizar condensadores tipo film.
-2 Condensadores de 4.7 uF 50V
-1 Condensador de tantalio 1 uF 16V
NOTA: El Klon original lleva un condensador de tántalo Panasonic de 1 uF a 16 V. Tuve la fortuna de encontrar un lote en ebay de los mismos que me llevaba el Klon original y los compré. Aquí creo que sería interesante también implementar un condensador de 1 uF del tipo film en lugar del tántalo.

En esta imagen se logra apreciar el condensador de tántalo. Foto obtenida del sitio de Decibelics.
-Cable de color gris: No puedo diferenciar si el cable será del tipo trenzado o tipo alambre (sólido).
-Cable plano ribbon de 8 pines: No es estrictamente necesario utilizar este tipo de cable, pero es un detalle que llevan los Klones originales.

Resistencias
El Klon original usa una combinación de resistencias de película metálica y película de carbón, todas ¼ de watt. Yo utilizaré solo de película metálica. El circuito lleva un montón de resistencias, por lo que hablar a detalle de cada una de ellas sería alargar demasiado, mencionaré algunos detalles de algunas resistencias.
-2 Resistencias de 560 Ohms.
-2 Resistencias de 1k Ohm.
-2 Resistencias de 1.5k Ohms.
-1 Resistencia de 1.8k Ohms.
-1 Resistencia de 2k Ohms.
-1 Resistencia de 3.9k Ohms: Resistencia del LED.
-1 Resistencia de 4.7k Ohms.
-1 Resistencia de 5.1k Ohms.
-2 Resistencias de 10k Ohms: Una de estas resistencias está al inicio del circuito. Su función es proteger al pedal de cargas estáticas. Algunos Klones originales en lugar de la resistencia de 10k Ohms llevan un jumper, es decir, una resistencia de 0 Ohms.
-1 Resistencia de 12k Ohms.
-2 Resistencias de 15k Ohms.
-1 Resistencia de 22k Ohms.
-3 Resistencias de 27k Ohms: Dos de las tres resistencias son las que forman el divisor de voltaje tan común en pedales. En un Klon des-goopeado veo que las resistencias que conforman el divisor de voltaje son de 100k Ohms. En realidad, no debería haber diferencia tonal entre usar dos de 27k Ohms o dos de 100k Ohms.
-1 Resistencia de 47k Ohms.
-2 Resistencias de 68k Ohms: Algunas versiones del Klon no traen estas dos resistencias.
-4 Resistencias de 100k Ohms: Algunas versiones del Klon traen tres resistencias de 100k Ohms, otras cuatro, cinco y hasta seis.
-1 Resistencia de 392k Ohms: Un valor algo raro. Dada la tolerancia, no debería ser un problema utilizar una de 390k Ohms, sin embargo también se puede usar una resistencia de 2k Ohms en serie con la de 390k Ohms para acercarse más a los 392k Ohms.
-1 Resistencia de 422k Ohms : Otro valor raro, por lo que hay dos alternativas; usar el valor más cercano, es decir, 430k; o usar un arreglo de resistencias, la manera más acertada seria usar dos resistencias en serie, una de 390k Ohms y otra de 33k Ohms dando un total de 423k Ohms.
-1 Resistencia de 1M Ohm.
-1 Resistencia de 2M Ohm: Las primeras versiones del Klon no lleva esta resistencia. Esta resistencia es la famosa resistencia “Pull Down” para evitar Pops, por lo que solo se debería usarse si se optará por hacerlo True Bypass. Otra cosa, el Klon KTR si la lleva, pero además cambia la resistencia de 1M Ohm por otra 2 M Ohms, de modo que en el circuito hay dos resistencias de 2 M Ohms.
Condensadores
El Klon original lleva condensadores de poliéster de 5mm, 100V o 63V, Panasonic de la serie ECQ. Cualquier condensador del mismo tipo funcionará bien. Como yo tengo un montón de stock, utilizaré del tipo film box.

-1 Condensador de 390 pF.
-1 Condensador de 820 pF.
-1 Condensador de 2.2 nF.
-1 Condensador de 3.9 nF.
-1 Condensador de 27 nF.
-2 Condensadores de 68 nF.
-1 Condensador de 82 nF.
-2 Condensadores de 100 nF.
-1 Condensador de 390 nF.
-3 Condensadores de 1 uF: Como lo dije, el Klon original en la ruta de la señal, utiliza dos condensadores electrolíticos y uno de tántalo, pero recomiendo remplazar estos 3 condensadores por condensadores de poliéster o del tipo film.
Klon KTR
En 2012, Finnegan reedito el Klon Centaur con componentes SMD. Por lo que sé, Finnegan no los hace uno a uno como los Klones originales si no que son hechos por un tercero. Finnegan solo se encarga del control de calidad. En esencia es lo mismo que un Klon original, pero en este puedes cambiar el tipo de conmutación, true bypass o buffer bypass. Un dato curioso, es que Paul Cochrane, el diseñador del pedal Timmy, fue quien diseñó la conmutación entre Buffer Bypass y True Bypass del Klon KTR.

Algo curioso, nadie sabe que significa KTR, Finnegan jamás lo ha dicho y probablemente jamás lo hará. Pero tengo una teoría. Un día mientras ya tenía en mente la idea de hacer un clon del Klon, miraba Indiana Jones, en concreto Indiana Jones y el reino de la calavera de cristal. En la película se habla de la mítica ciudad Akator. La ciudad de oro. Cuando era un chaval disfrutaba mucho una película de dreamworks llamada el camino hacia el dorado. Es imposible no relacionar el oro, lo místico, lo legendario y el Klon centaur. Y pensé, ¿Akator? Y si… le quito las vocales… ktr. Mmm…
Para terminar esta primera entrada, mencionar de momento me encuentro reuniendo todos los componentes, y para los que han leído mis hilos antes, saben que me gusta escoger bien los componentes. De momento para la resistencia de 392k Ohms y la resistencia de 422k Ohms tengo una de 390k Ohms y una de 430k Ohms, respectivamente, sin embargo, veré si puedo encontrar resistencias del valor original. Me falta el capacitor de 390 nF, los de 1 uF y los que están en el orden de los picofaradios, es decir, el de 390 pF y el de 820 pF. Del mismo modo, ante la presente “crisis” creo buscaré una buena alternativa a los diodos 1N34A. Lo demás ya está, faltará alguna cosa más, pero eso ya sé dónde lo compraré.
Referencias
- https://decibelics.com/klon-guide/
- https://www.electrosmash.com/klon-centaur-analysis
- https://aionfx.com/project/refractor-professional-overdrive/
- https://tagboardeffects.blogspot.com/2014/07/klon-centaur-silver-edition.html
- https://www.premierguitar.com/gear/bill-finnegan-klon
- https://www.youtube.com/watch?v=UYzJvNkCY0U
5
Responder
Citar
