Hola foreros
Aunque varia gente me ha avisado que esto engancha mucho, m e gustaría iniciarme en los pedales y que sean DIY. Hace poco he escuchado el Germanium OD de Electroarmonix y me he quedado prendado. El tema es que he visto esta web:
http://tagboardeffects.blogspot.com/2014/09/ehx-germanium-overdrive.html
Y creo que con vuestra ayuda podré conseguirlo
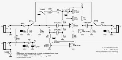
- Por que hay tres jacks J1,J2 y J3?
- Veo que hay mas condensadores en el esquema que en la placa, es porque van fuera de ella? O es que ese esquema no es de esa placa?
- En el esquema eléctrico, que es lo que está marcado como FB1, FB2 y FB3?
- Los condensadores redondos son electrolíticos? Los que son marrones ovalados, son condensadores cerámicos?
También he visto esta web:
http://effectslayouts.blogspot.com/2015/07/electro-harmonix-germanium-od.html
Pero como en la otra, me cuesta ver donde y como va cableado todo lo que no sale reflejado en la placa.
Aún tengo que comprar los componentes, los compraré cuando lo tenga todo mas claro en Musikding, que me ha dado buen rollo.
Gracias por vuestra ayuda
Aunque varia gente me ha avisado que esto engancha mucho, m e gustaría iniciarme en los pedales y que sean DIY. Hace poco he escuchado el Germanium OD de Electroarmonix y me he quedado prendado. El tema es que he visto esta web:
http://tagboardeffects.blogspot.com/2014/09/ehx-germanium-overdrive.html
Y creo que con vuestra ayuda podré conseguirlo
- Por que hay tres jacks J1,J2 y J3?
- Veo que hay mas condensadores en el esquema que en la placa, es porque van fuera de ella? O es que ese esquema no es de esa placa?
- En el esquema eléctrico, que es lo que está marcado como FB1, FB2 y FB3?
- Los condensadores redondos son electrolíticos? Los que son marrones ovalados, son condensadores cerámicos?
También he visto esta web:
http://effectslayouts.blogspot.com/2015/07/electro-harmonix-germanium-od.html
Pero como en la otra, me cuesta ver donde y como va cableado todo lo que no sale reflejado en la placa.
Aún tengo que comprar los componentes, los compraré cuando lo tenga todo mas claro en Musikding, que me ha dado buen rollo.
Gracias por vuestra ayuda
Responder
Citar
