Me acabo de montar un clon del Harmonic Percolator. He visitado varias web buscando informacion y he trazado un circuito. Esta verificado, funciona.
[ Imagen externa no disponible ]
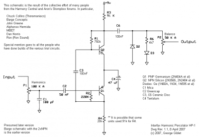
En los transistores Q1 y Q2 podéis ver los equivalentes que he montado.
Los potenciometros son de 16mm para pcb pero con angulo de 90º
[ Imagen externa no disponible ]
Así es como he distribuido todo en la caja, me he pasado con la sección del cable y me dificultado un poco la cosa. Tengo que mejorar en este asunto, no me gusta nada como queda.
[ Imagen externa no disponible ]
[ Imagen externa no disponible ]
Cuando tenga la serigrafía, lo subo, al igual que alguna grabación, yo no tengo mano para la guitarra.
Saludos.
[ Imagen externa no disponible ]
En los transistores Q1 y Q2 podéis ver los equivalentes que he montado.
Los potenciometros son de 16mm para pcb pero con angulo de 90º
[ Imagen externa no disponible ]
Así es como he distribuido todo en la caja, me he pasado con la sección del cable y me dificultado un poco la cosa. Tengo que mejorar en este asunto, no me gusta nada como queda.
[ Imagen externa no disponible ]
[ Imagen externa no disponible ]
Cuando tenga la serigrafía, lo subo, al igual que alguna grabación, yo no tengo mano para la guitarra.
Saludos.
Responder
Citar
