hola muy buenas, tengo un ORANGE ROCKER 30 y le tengo que cambiar las válvulas de potencia, he estado leyendo este post pero como no tengo puta idea pues no me aclaro. Si le cambio las de potencia tengo q regularle el bias o no??? en el caso de q se lo tenga que regular sabeis de algún tutorial por donde me pueda guiar?? muchas gracias
X
Últimos días
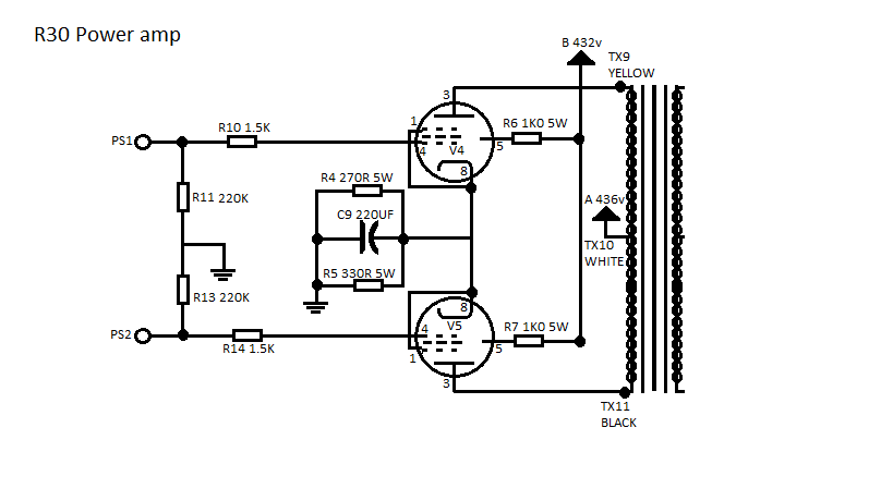
Bias em cabezal ORANGE ROCKER 30
OFERTAS Ver todas
-
-27%Blackstar HT-5RH MKIII
-
-9%Harley Benton TE-20HH SBK w/Bag Bundle
-
-47%Hughes&Kettner Spirit of Vintage
Hola lumachon.
En el Rocker 30, según el foro de Orangeamps, no sería necesario.
En Orangeamps, muchos foreros tienen la misma duda que tu y todos obtienen la misma respuesta.
Te pongo un ejemplo (si rebuscas ahí, encontrarás más respuestas):
https://forum.orangeamps.com/viewtopic.php?f=3&t=27759
Saludos.
En el Rocker 30, según el foro de Orangeamps, no sería necesario.
En Orangeamps, muchos foreros tienen la misma duda que tu y todos obtienen la misma respuesta.
Te pongo un ejemplo (si rebuscas ahí, encontrarás más respuestas):
https://forum.orangeamps.com/viewtopic.php?f=3&t=27759
Saludos.
Nuevo post
Regístrate o identifícate para poder postear en este hilo
