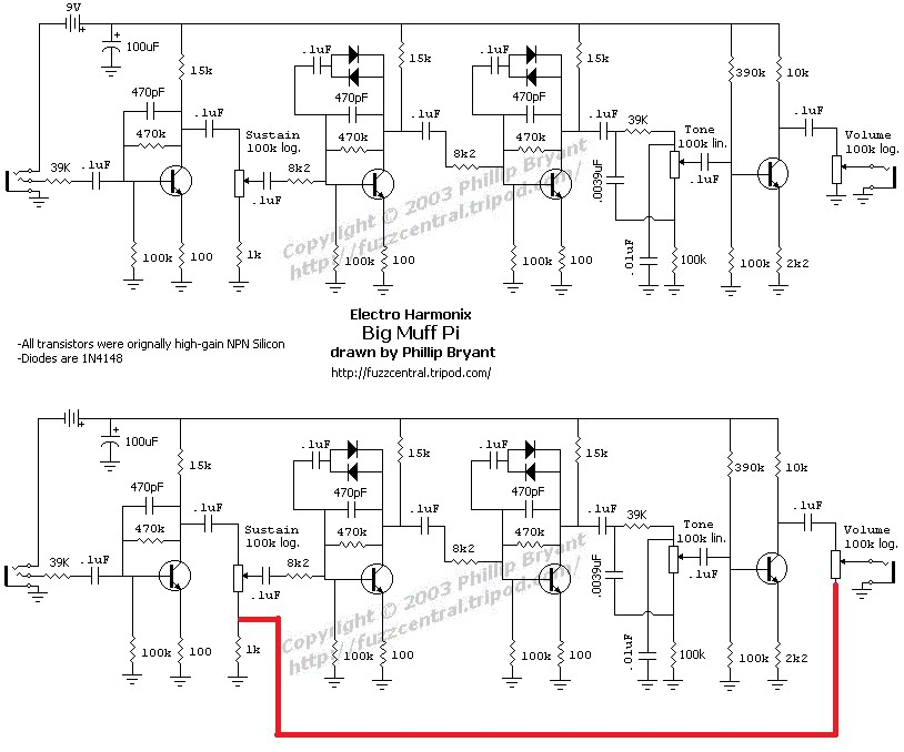
Buenas, soy bajista y tengo un pedal de distorsión Electro Harmonix Big Muff Pi versión rusa para guitarra, lo utilizo de vez en cuando para ensuciar un poco mi bajo, me gusta, pero hay algo que echo en falta y por mucho que investigo y pregunto a entendidos no consigo descubrir cómo hacerlo, tal vez aquí alguien me pueda ayudar:
Me interesaría mezclar la señal limpia del bajo con la señal "sucia", procesada por el pedal y enviar esa mezcla al amplificador. Mi amplificador no tiene loop de efectos, sé que se puede hacer con una mesa de mezclas pequeña o de alguna otra forma, o sin más comprando un pedal que sí tenga esta "cualidad", pero mi presupuesto es prácticamente nulo, así que me gustaría saber si hay alguna forma de añadir al circuíto del pedal un potenciómetro que cumpla esta función. No soy más que un aficionado sin a penas idea de electrónica y bastante chapuzas, pero con un esquema, una idea o una pequeña explicación me bastaría. Lo único que he encontrado en internet que se le parezca es aquí: http://www.pisotones.com/Meatball/psst/meatball-psst.html en el apartado "Cosas remarcables del Meatball" el control "Blend", pero no sé si esta "idea" podría funcionar en mi Big Muff, ni tampoco sé dónde ni como "añadirselo", cualquier idea sería de gran ayuda.
Un pedal que tiene esta característica es, por ejemplo, el Boss ODB-3, el potenciómetro "balance" dry-od, por si no me he explicado bien.
Muchas gracias, un saludo.
Me interesaría mezclar la señal limpia del bajo con la señal "sucia", procesada por el pedal y enviar esa mezcla al amplificador. Mi amplificador no tiene loop de efectos, sé que se puede hacer con una mesa de mezclas pequeña o de alguna otra forma, o sin más comprando un pedal que sí tenga esta "cualidad", pero mi presupuesto es prácticamente nulo, así que me gustaría saber si hay alguna forma de añadir al circuíto del pedal un potenciómetro que cumpla esta función. No soy más que un aficionado sin a penas idea de electrónica y bastante chapuzas, pero con un esquema, una idea o una pequeña explicación me bastaría. Lo único que he encontrado en internet que se le parezca es aquí: http://www.pisotones.com/Meatball/psst/meatball-psst.html en el apartado "Cosas remarcables del Meatball" el control "Blend", pero no sé si esta "idea" podría funcionar en mi Big Muff, ni tampoco sé dónde ni como "añadirselo", cualquier idea sería de gran ayuda.
Un pedal que tiene esta característica es, por ejemplo, el Boss ODB-3, el potenciómetro "balance" dry-od, por si no me he explicado bien.
Muchas gracias, un saludo.
Responder
Citar
