Hola a todos:
Esta mañana he empezado con un nuevo proyecto de amplificador al que pienso llamarle Ultra Vintage RR15
. Iré haciéndolo poco a poco y compartiendo los avances, de tal manera que si llego a un punto de atasco donde las cosas no salgan cualquiera de los máquinas que hay por aquí pueda echar un cable.
Bueno el objetivo es fabricar una versión cabezal más completa y boutique del Fender Champ de 5W con las siguientes características:
- Fabricación punto a punto.
- Rectificación a Diodos pero con respuesta al estilo valvular (SAG)
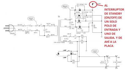
- Power y Standby
- Controles de tono: Presencia, Treble, Mid, Bass
- Entradas Hi y Low
- Salida de altavoces para 4 y 8 ohms.
- Control Voice para conseguir mover el scoop de medios al gusto.
- Acabados boutique en Tweed, cantoneras plateadas, etc.
Bueno sin más os dejo las primeras fotos del proceso. El corte del espacio para el transformador de potencia me ha costado un poquito, pero al final ha quedado bien.
Esta mañana he empezado con un nuevo proyecto de amplificador al que pienso llamarle Ultra Vintage RR15
. Iré haciéndolo poco a poco y compartiendo los avances, de tal manera que si llego a un punto de atasco donde las cosas no salgan cualquiera de los máquinas que hay por aquí pueda echar un cable.Bueno el objetivo es fabricar una versión cabezal más completa y boutique del Fender Champ de 5W con las siguientes características:
- Fabricación punto a punto.
- Rectificación a Diodos pero con respuesta al estilo valvular (SAG)
- Power y Standby
- Controles de tono: Presencia, Treble, Mid, Bass
- Entradas Hi y Low
- Salida de altavoces para 4 y 8 ohms.
- Control Voice para conseguir mover el scoop de medios al gusto.
- Acabados boutique en Tweed, cantoneras plateadas, etc.
Bueno sin más os dejo las primeras fotos del proceso. El corte del espacio para el transformador de potencia me ha costado un poquito, pero al final ha quedado bien.
2
Responder
Citar


. Lo había comparado con el anterior montaje que hice del JTM45, pero al ser en ese ampli una rectificación a válvulas quería asegurarme de que no hacía ninguna burrada.