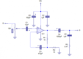
Hola a todos, quiero hacerme un ampli de 5w con un LM384, (creia que parecido al LM386, miser). El caso es que me gustaria que llevara un control de volumen/limpio y uno de gain.
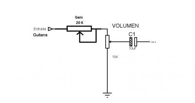
La parte de volumen, por lo que visto, creo que se donde va. ¿Pero como incorporo la parte del gain?.
O es mejor utilizar otro integrado como algun TDA.......
Un saludo, gracias.
La parte de volumen, por lo que visto, creo que se donde va. ¿Pero como incorporo la parte del gain?.
O es mejor utilizar otro integrado como algun TDA.......
Un saludo, gracias.
Responder
Citar
